各省、自治区、直辖市教育厅(教委),新疆生产建设兵团教育局:
为落实《国家中长期教育改革和发展规划纲要(2010—2020-)》要求,进一步完善教师队伍建设标准体系,引领特殊教育教师专业成长,促进特殊教育内涵发展,我部研究制定了《特殊教育教师专业标准(试行)》,现印发给你们,请结合实际认真贯彻执行。
教育部
2015-8-21
特殊教育教师专业标准(试行)
为促进特殊教育教师专业发展,建设高素质特殊教育教师队伍,根据《中华人民共和国义务教育法》《中华人民共和国教师法》《中华人民共和国残疾人保障法》《残疾人教育条例》,特制定本标准。
特殊教育教师是指在特殊教育学校、普通中小学幼儿园及其他机构中专门对残疾学生履行教育教学职责的专业人员,要经过严格的培养与培训,具有良好的职业道德,掌握系统的专业知识和专业技能。本标准是国家对合格特殊教育教师的基本专业要求,是特殊教育教师实施教育教学行为的基本规范,是引领特殊教育教师专业发展的基本准则,是特殊教育教师培养、准入、培训、考核等工作的重要依据。
一、基本理念
(一)师德为先
热爱特殊教育事业,具有职业理想,践行社会主义核心价值观,履行教师职业道德规范,依法执教。具有人道主义精神,关爱残疾学生(以下简称学生),尊重学生人格,富有爱心、责任心、耐心、细心和恒心;为人师表,教书育人,自尊自律,公平公正,以人格魅力和学识魅力教育感染学生,做学生健康成长的指导者和引路人。
(二)学生为本
尊重学生权益,以学生为主体,充分调动和发挥学生的主动性;遵循学生的身心发展特点和特殊教育教学规律,为每一位学生提供合适的教育,最大限度地开发潜能、补偿缺陷,促进学生全面发展,为学生更好地适应社会和融入社会奠定基础。
(三)能力为重
将学科知识、特殊教育理论与实践有机结合,突出特殊教育实践能力;研究学生,遵循学生成长规律,因材施教,提升特殊教育教学的专业化水平;坚持实践、反思、再实践、再反思,不断提高专业能力。
(四)终身学习
学习先进的教育理论,了解国内外特殊教育改革与发展的经验和做法;优化知识结构,提高文化素养;具有终身学习与持续发展的意识和能力,做终身学习的典范。
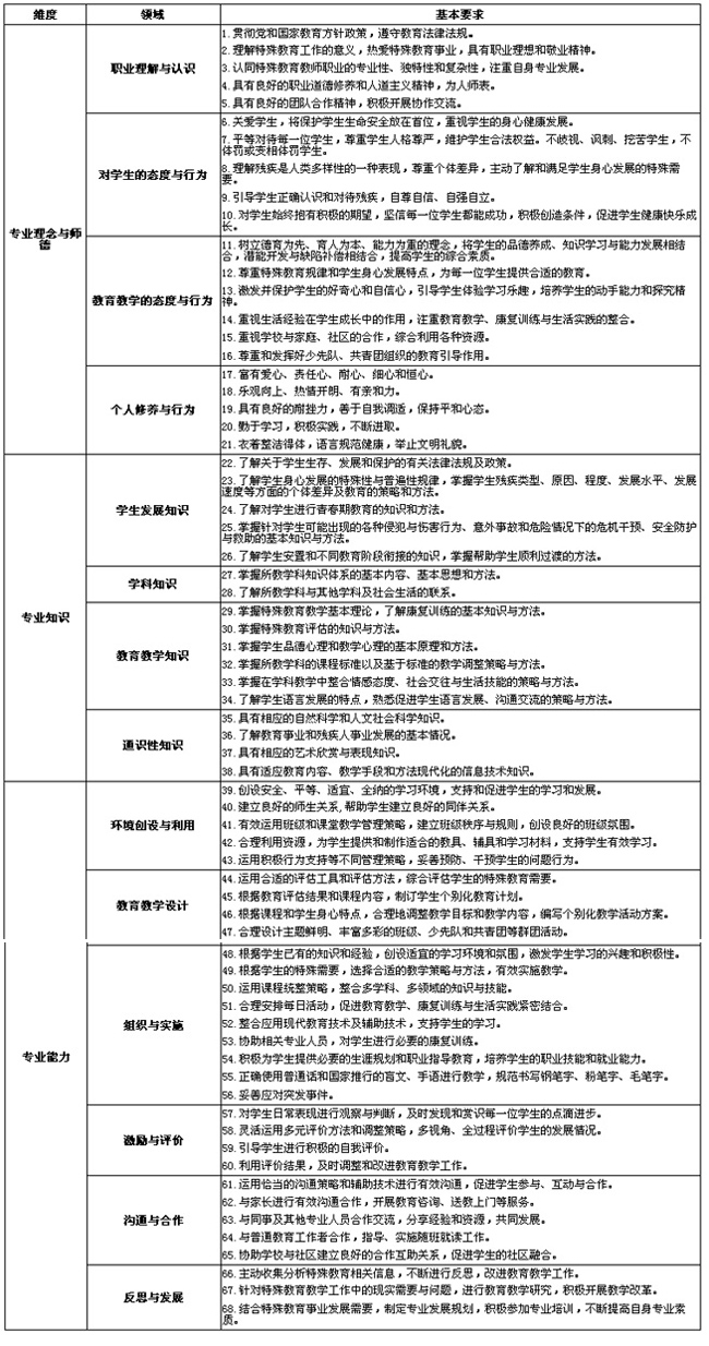
二、基本内容

三、实施意见
(一)各级教育行政部门要将本标准作为特殊教育教师队伍建设的基本依据。根据特殊教育改革发展的需要,充分发挥本标准的引领和导向作用,深化教师教育改革,建立教师教育质量保障体系,不断提高特殊教育教师培养培训质量。制定特殊教育教师专业证书制度和准入标准,严把教师入口关;制定特殊教育教师聘任(聘用)、考核、退出等管理制度,保障教师合法权益,形成科学有效的特殊教育教师队伍管理和督导机制。
(二)开展特殊教育教师教育的院校要将本标准作为特殊教育教师培养培训的主要依据。重视特殊教育教师职业特点,加强特殊教育学科和专业建设。完善特殊教育教师培养培训方案,科学设置教师教育课程,改革教育教学方式;重视特殊教育教师职业道德教育,重视社会实践和教育实习;加强特殊教育师资队伍建设,建立科学的质量评价制度。
(三)实施特殊教育的学校(机构)要将本标准作为教师管理的重要依据。制订特殊教育教师专业发展规划,注重教师职业理想与职业道德教育,增强教师教书育人的责任感与使命感;开展校本研修,促进教师专业发展;完善教师岗位职责和考核评价制度,健全特殊教育教师绩效管理机制。
(四)特殊教育教师要将本标准作为自身专业发展的基本依据。制定自我专业发展规划,爱岗敬业,增强专业发展自觉性;大胆开展教育教学实践,不断创新;积极进行自我评价,主动参加教师培训和自主研修,逐步提升专业发展水平。