2021年中国优秀政务平台推荐及综合影响力评估结果通报
来源:中国日报中文网   2021-12-27
浏览量:1 | | | |
有关单位:
2021年是中国共产党建党一百周年,也是我们实现了第一个百年奋斗目标,在中华大地上全面建成了小康社会,历史性地解决了绝对贫困问题,正在意气风发向着全面建成社会主义现代化强国的第二个百年奋斗目标迈进的新起点。根据2021年3月12日公布的《中华人民共和国国民经济和社会发展第十四个五年规划和2035年远景目标纲要》中重点提出“迎接数字时代,激活数据要素潜能,推进网络强国建设,加快建设数字经济、数字社会、数字政府,以数字化转型整体驱动生产方式、生活方式和治理方式变革。提高数字政府建设水平,将数字技术广泛应用于政府管理服务,推动政府治理流程再造和模式优化,不断提高决策科学性和服务效率”。为深入贯彻党的十九大和十九届二中、三中、四中、五中、六中全会精神,全面落实国务院办公厅印发的《关于进一步优化地方政务服务便民热线的指导意见》(国办发〔2020〕53号)、《关于2021年政务公开工作要点的通知》(国办发〔2021〕12号)、《关于全国一体化政务服务平台移动端建设指南的通知》(国办函〔2021〕105号)以及《中国共产党党务公开条例(试行)》《中华人民共和国政府信息公开条例》《政府网站发展指引》《政府网站与政务新媒体检查指标、监管工作年度考核指标的通知》等中央系列重要文件要求,加速推动我国数字政府建设,中国信息化研究与促进网联合国衡智慧移动大数据联盟、中国日报网、中国高新技术产业导报、太昊国际智库(太昊国际互联网评估评级)等权威机构于今年6月正式启动2021年中国优秀政务平台推荐及综合影响力评估工作,这是我们自2002年起连续20年以专业权威机构名义开展的全国优秀政务平台(数字政府)推荐评估。
本次评估以“数字政府建设驱动中国数字化转型”为主题,依据“分类指导、创新引领”的工作思路,继续针对全国各级党政部门数字政府平台建设、党务政务网站(含英文版)、党务政务新媒体开展分级分类测评。我们依据太昊国际智库Tahaoo互联网+大数据评级指数作为重要参考指标,以建设公开、透明、智慧、实用、便捷、高效的数字政府政务平台为目标,结合我们连续20年开展全国党务政务网站和政务新媒体评估的成功经验,针对各级各类数字政府政务平台实际运营状况,通过软件测评、在线申报、问卷调查、单位自荐、专家推荐、综合评估等六大类方法推荐评选出2021年中国最具影响力、最给力、最具动员力、最具传播力党务政务平台、最具创新力数字政府管理平台、数字政府创新型政务平台、中国领先和优秀政务网站、外文版政府网站国际化程度、最具影响力和优秀政务新媒体等成果。依次为:
第一系列:
2021年度中国最具影响力党务政务平台
2021年度中国最给力党务政务网站
2021年度中国最具动员力党务政务网站
2021年度中国最具传播力党务政务网站
2021年度中国最具创新力数字政府管理平台
第二系列:
2021年度中国数字政府创新型政务平台
第三系列:
2021年度中国领先政务网站
第四系列:
2021年度中国优秀政务网站
第五系列:
2021年度外文版政府网站国际化程度
第六系列:
2021年度中国最具影响力政务新媒体
2021年度中国优秀政务新媒体
2021年度国家高新区优秀政务新媒体
现将评估结果通报如下:
第一系列:2021年度中国最具影响力党务政务平台
中国最具影响力党务政务平台(网站)推荐评估主要根据Tahaoo互联网+影响力指数,参考网站设计、版面布局、色彩搭配、智能服务、搜索引擎、社会舆情、网民体验等指标,结合各级党务政务网站年度重点工作效能进行综合评定:
推荐理由:
2021年是中国共产党建党一百周年,也是党和国家具有划时代里程碑意义的一年。在这样的大背景下,上述各级党务政务网站在2021年面对全球疫情轮番反复,面对国际形势跌宕起伏,始终坚持以党中央要求为根本,以人民群众需求为第一出发点,充分利用数字化前沿技术,扎实推进党中央国务院决策部署,在做好日常运营维护服务工作的同时,圆满完成了建党一百周年庆典和宣传。各党务政务平台全面依托数字化、智能化技术通过网站新媒体多渠道多形式多维立体积极发声、发布权威信息、引导正面舆论、凝聚网民人气,在网络上唱响了主旋律、传递了正能量,出色完成了建党100周年系列工作,并为数字政府、数字经济、数字社会建设保驾护航。上述党务政务平台在2021年综合影响力、网民认可度持续增强,是全国各级党务政务平台网站建设、管理和运营的典范,经评估专家组评议推荐以上党务政务平台(网站)为2021年度中国最具影响力党务政务平台(网站)!
2021年度中国最给力党务政务网站
中央纪委国家监委网站(www.ccdi.gov.cn)
推荐理由:
今年以来,中央纪委国家监委新闻传播中心以庆祝建党百年为契机,以落实中央纪委五次全会精神为主线,不断提高政治判断力、政治领悟力、政治执行力,在新征程中坚定政治方向、把准职能定位、展现担当作为,媒体融合改革坚定稳妥进行,新闻宣传工作取得新的成效。截至11月10日,中央纪委国家监委网站共发布稿件18352篇,客户端发稿量超过13000篇,中央纪委国家监委网站微信公众号1917篇,其中10万+稿件487篇,同比增长73.9%。截至2021年11月10日,网站总访问量突破81亿次,日均访问量超过456万余次。网站客户端在各大应用市场累计下载量超过670万;微信公众号粉丝数超505万。网站及时发布党中央和中央纪委国家监委的重大部署、重要会议、重要通报,第一时间发布有关监督执纪问责、监督调查处置信息等;权威解读全面从严治党、党风廉政建设和反腐败斗争的形势任务、决策部署、政策法规;展示各地区各部门全面从严治党、党风廉政建设和反腐败斗争的进展成效、创新实践、成果经验等;开展历史文化宣传,涵养文化自觉、培育文化自信;开展科技成果宣传报道,讲好中国“能、行、好”故事;开展互动交流,开辟留言板等专栏,主动接受网民对全面从严治党、党风廉政建设和反腐败工作的意见、建议、咨询等,搭建纪委监委机关与网民沟通交流的平台;接受网络信访举报,为群众顺畅、安全举报提供便捷通道;提供专业数据服务,建立与全面从严治党相关的常用党内法规制度库和国家法律法规库等数据库,内容系统,权威实用。综合以上原因,评估专家组一致推荐中央纪委国家监委网站蝉联2021年度中国最给力党务政务网站!
2021年度中国最具动员力党务政务网站
共产党员网(https://www.12371.cn/)
推荐理由:
共产党员网(https://www.12371.cn/)是由中央组织部主管、中央组织部党员教育中心主办,共产党员网2021年以庆祝中国共产党成立100周年为契机,深入开展党史学习教育宣传引导,持续办好传播《学习平台》栏目,大力宣传“七一勋章”获得者、全国“两优一先”、全国优秀县委书记等典型事迹。及时报道中组部颁发“光荣在党50年”纪念章、新党员代表入党宣誓等活动。以“党旗在基层一线高高飘扬”为主题,充分宣传基层党组织和广大党员服务群众的时代风采。开设党史学习教育网,制作党史类课件近万件,宣传“数风流人物”等英模、典型数百位。共产党员网还通过围绕重大主题教育提供学习资源,宣传中央精神;探索网上开展党员教育规律,开展互动学习,构建了全国党建网站联盟,使共产党员网及其党建网站联盟成为全面从严治党的工作平台、与时俱进的党员教育平台、联系服务党员的互动平台,被广大基层党员和党建工作者亲切的称为“好老师”和“资料库”。共产党员网还积极引进“智慧党教”新模式,把党员教育的优质资源,源源不断送达基层,使党员教育的针对性有效性显著增强,成为广大党员和群众喜闻乐见的精神家园,在建党一百周年之际为我党依托网络平台最大程度动员人民智慧和力量、凝聚社会共识和意志,团结一心,众志成城建设中国特色社会主义做出了重要贡献。
综合以上特点,评估专家组一致推荐中组部共产党员网获得2021年度中国最具动员力党务政务网站!
2021年度中国最具传播力党务政务网站
中国长安网(www.chinapeace.gov.cn)
推荐理由:
中国长安网是中央政法委官方门户,作为中央政法新媒体的“主阵地”“大本营”,如今,中国长安网已建成覆盖全国省、市、县约2000家长安网的大集群,现实了矩阵式、集聚式发展。中国长安网正以不可替代的权威性、公信力和影响力,成为政法信息的权威出口、优质稿件的源头活水、大型活动的组织基地和政法干警的精神家园。与中央政法委长安剑一道,以全网接近1.6亿总粉丝量,成为政法新媒体的“璀璨双珠”。在2021年中,中国长安网在庞大粉丝体量的基础上,全面创新网站工作:一是向活动要活力。中国长安网做大做强“平安之星网络宣传”活动,并配合学习贯彻依法治国思想、教育整顿、市域治理等重点工作,与长安剑及各平台端开展竞赛答题等多种活动。二是向网群要潜力。聚焦原创报道能力,建立32个省级长安网群、300多个地市级长安网群和1000多个县级长安网群的“政法素材24小时报送机制”。三是向民生要动力。在网站首页开设12337举报平台,涉黑涉恶线索举报和政法干警违法违纪线索举报可通过网站一键进入。充分践行新时代“我为群众办实事”活动,组织“平安之星”下社区、下工厂、下学校、下农村,向一线群众讲授防电信诈骗、防家暴、预防校园暴力和未成年人违法犯罪等法律知识,融合线上与线下,把实事办到群众心坎上。四是向矩阵要战力。中国长安网PC端及移动端在微博、抖音、快手、企鹅号、百家号、学习强国APP等新兴资讯端统筹发力、多点布局、融合推进。强化集群功能,保持强劲战力,铸就能够“全网存在,全时响应”、主动设置议题、打造超强传播力、战斗力的网络宣传铁军。
综合以上原因,评估专家组一致推荐中央政法委中国长安网蝉联2021年度中国最具传播力党务政务网站!
推荐理由:
“穗智管”城市运行管理中枢是广州市政数局在广州市委市政府领导和支持下,于2021年打造的广州城市综合运行管理平台。“穗智管”作为广州市聚焦国家重要中心城市、综合性门户城市和粤港澳大湾区区域发展核心驱动引擎,以推动城市数字化转型为战略目标,通过构建城市运行各领域的专题场景,实现市级部门的横向协同,通过市、区两级平台部署和无缝对接,实现市、区、街(镇)、村居(网格)四级体系纵向联动,建立城市运行管理“横向协同、纵向联动”一体化城市运行管理新模式。“穗智管”最大的特点在于以“绣花功夫”推进城市治理能力和治理体系现代化,提高城市治理科学化、精细化、智能化水平,探索一条符合超大型城市特点和规律的治理新路子。已在全国率先建设“人、企、地、物、政”五张全景图,对接业务系统115个,汇聚数据超30亿条、高清视频30多万路、感知设备11多万个,形成城市体征数据项2641个,构建自然资源、交通运行等8大类211项指标的城市运行评价体系,建立起城市“秒级监测、智能预警、每月体检”的城市运行效能评估机制。
2021年,青岛市大力建设城市云脑综合指挥中心和城市云脑会客厅,打造一体化城市云脑平台,构建10个区(市)建成区(市)中枢,形成城市云脑应用集群,融合接入140个业务系统、252个应用场景。率先形成“双12”驱动新模式,创新打造12个政务服务“一件事”和12个城市运行“一个场景”双轮驱动模式;破解多部门多系统整合共享难题,建成城市云脑数据业务中台,融合接入41个部门140个业务系统,推动各级各部门数据共享、业务协同;打造数据、AI、场景、基础平台等赋能底座,汇聚政府部门、大学、研究机构、大数据企业等多领域应用资源,为不同层级、部门和区域提供全方位、全角度的数字场景资源支撑;加强标准规范创新,城市云脑《目录体系规范》《数据交换和管理规范》《数据服务规范》《总体要求》《数据要求》《运行管理要求》已确定为山东省建设标准;以“数智、前瞻、开放、共享、平台”为出发点,建成一体化城市云脑会客厅,满足市民和企业会展、路演、科普、发布、交流等多元化需求,打造老旧场所数字化改造利用的经典范例。
综合以上原因,经评估专家组评审推荐广州市“穗智管”城市运行管理中枢和青岛市一体化城市云脑体系获得2021年度中国最具创新力数字政府管理平台!
第二系列:2021年度中国数字政府创新型政务平台
评估要点:2021年度中国数字政府创新型政务平台,测评包括数字政府数字治理、“互联网+政务服务”、政务服务人工智能、政务服务便民热线、优化营商环境典型案例等,主要依据Tahaoo数字政府服务指数和创新力指数结合各政务平台的管理、服务、设计、特色、实际应用状况等方面综合评定。
图片
第三系列:2021年度中国领先政务网站
评估要点:中国领先政务网站推荐评估主要针对各级党务政务网站工作绩效进行测评,即综合影响力、工作绩效处于领先地位,根据2021年政务网站评估指标体系结合Tahaoo互联网+影响力指数,参考单位自荐及专家推荐材料等综合评定。
图片
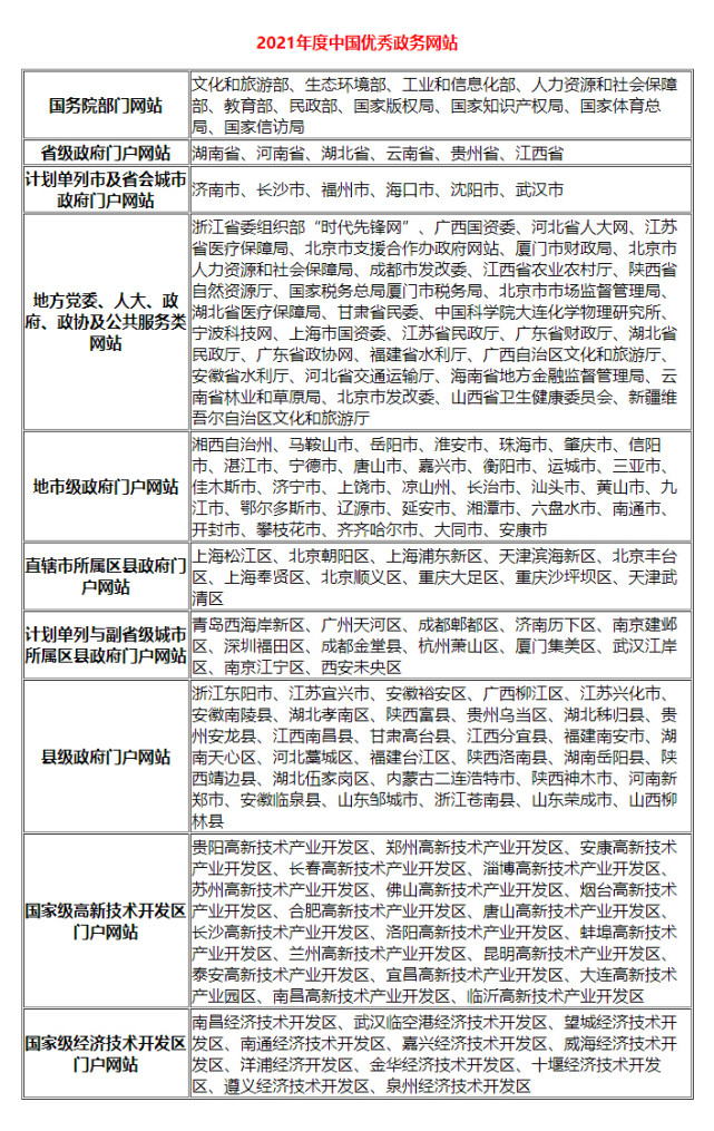
第四系列:2021年度中国优秀政务网站
评估要点:中国优秀政务网站推荐评估主要针对最具影响力、创新力和领先之外的党务政务网进行测评,即综合影响力、工作绩效表现优秀,根据2021年政务网站评估指标体系参考Tahaoo互联网+影响力指数,结合各单位自荐及专家推荐材料等综合评定。
图片
第五系列:2021年度中国最具影响力外文版网站及海外社交媒体
中国信息化研究与促进网联合中国日报网、国衡智慧移动大数据联盟、太昊国际智库连续第九年组织开展全国外文版政府网站评估工作。今年的评估依据《2021年度中国政府网站外文版国际化程度评估指标》,通过软件测评、单位自荐、专家评审和综合评估等多个环节对我国外文版政府网站建设情况进行了综合分析和研究。现将评估成果予以公布:
图片
第六系列:2021年度中国最具影响力政务新媒体评估
促进网评估组依据《政府网站与政务新媒体检查指标、监管工作年度考核指标的通知》《关于进一步做好政务新媒体工作的通知》等关于政务新媒体的文件要求,拟定了《2021年中国政务新媒体评估指标》,通过对全国党务政务新媒体数据的采集,从五大纬度十四个二类指标开展分析测评,采用抽样调查、单位自荐、专家推荐、综合测评等多种手段,推荐评估出以下最具影响力政务新媒体和优秀政务新媒体等领先成果。
图片
通过促进网评估专家组对2021年全国各级各类党务政务网站、政务新媒体等数字政府平台的测试、分析、体验以及综合评估,结合太昊国际智库Tahaoo服务指数及影响力、创新力指数就我国2021年数字政府建设总结出以下六大发展特征:
一、“没有网络安全就没有国家安全,没有信息化就没有现代化!”这是我党和政府开展数字政府、数字经济、数字社会等一切信息化数字化和治理现代化工作的根本前提。
“没有网络安全就没有国家安全,没有信息化就没有现代化!”2021年9月1日、11月1日《中华人民共和国数据安全法》《中华人民共和国个人信息保护法》相继施行,结合2017年6月1日颁布实施的《中华人民共和国网络安全法》,网络安全法、数据安全法、个人信息保护法三大法律支柱正式全面落地代表着数字时代保护网络安全、数据安全和个人隐私安全的依法治国、依法管网的新时代正式开启。数据是数字时代政府管理和数据治理的要素,是数字社会的核心逻辑,十九届四中全会首次将数据作为重要生产要素与劳动、资本、土地、知识等并列,具有跨时代意义。随着数字社会不断发展,公民个人信息保护、政府公共数据安全、关键基础设施防护等方面也面临挑战,面对新挑战,国家数字化治理体系建设提速,数据隐私和数据安全的法治建设显得尤为重要,网络安全法、数据安全法和个人信息保护法此时的颁布实施,充分体现了我国全面从严治党、全面依法治国的担当与责任。三大法律法规必将成为我国数字政府、数字经济、数字社会建设的重要支撑和法律基石。希望各级党委政府能更深入的研究和分析上述三大法律法规,进一步强化安全思维,充分统筹安全和发展,坚决维护数字政府、数字经济、数字社会构建过程中的网络安全、数据安全、信息安全,增强数字政府运营的安全保障能力,加速推进数字政府数字中国建设,加速推动中国特色社会主义建设和国家治理体系治理能力现代化进程。
二、《中华人民共和国国民经济和社会发展第十四个五年规划和2035年远景目标纲要》、《法治政府建设实施纲要(2021-2025年)》两个国家战略性纲要文件为我国数字政府建设规划了定位、标明了航向、确立了目标!
2021年是我党和政府努力向第二个百年奋斗目标迈进的开局之年,也是全面启动社会主义现代化国家新征程的新起点。3月12日,《中华人民共和国国民经济和社会发展第十四个五年规划和2035年远景目标纲要》对外公布,规划纲要是指导我国今后5年及15年国民经济和社会发展的纲领性文件,开启了我国全面建设社会主义现代化国家新征程的宏伟蓝图。文件指出在“十四五”期间要实现国家治理效能得到新提升,到2035年要基本实现国家治理体系和治理能力现代化,人民平等参与、平等发展权利得到充分保障,基本建成法治国家、法治政府、法治社会的重要战略目标。要提高数字政府建设水平,朝着将数字技术广泛应用于政府管理服务,推动政府治理流程再造和模式优化,不断提高决策科学性和服务效率等数字政府发展方向。2021年8月,中共中央、国务院印发《法治政府建设实施纲要(2021-2025年)》中进一步提出“深入推进‘放管服’改革;加快建设服务型政府,提高政务服务效能;持续优化法治化营商环境;全面主动落实政务公开;加快推进信息化平台建设;加快推进政务数据有序共享;深入推进‘互联网+’监管执法”等一系列法治政府建设内容。要求坚持运用互联网、大数据、人工智能等技术手段促进依法行政,着力实现政府治理信息化与法治化深度融合,优化革新政府治理流程和方式,大力提升法治政府建设数字化水平。上述两大纲领性文件为我国数字政府未来发展规划了定位、标明了航向、确立了目标!
三、在国家政务服务平台加速指引下,各级政府推动政务网站新媒体、政府市民服务热线和优化营商环境应用等多项数字政府建设成绩斐然,呈现出整体性、系统性和跨越式发展的良好态势!
2021年,党中央国务院连续下发政策指导文件,提出必须以人民为中心,提升政务服务便民热线效能、优化营商环境、加强政务公开和政务服务平台建设、提高数字治理能力等多维度多层面工作的整体推进。其中国家政务服务平台、粤省事、穗好办、青e办等移动端政务服务平台建设加速推进,创新利用大数据、人工智能技术提供智能化服务,人民群众需求得到更有效的响应,各平台终端下载量迅速增加,用户覆盖率和使用率不断提高。通过北京12345市民服务热线、“江苏12345在线”服务平台、“粤省心”政务服务便民热线平台等为代表的2021年十佳市民服务热线典型案例,可以看出各级地方政府市民服务热线整合进一步加快,人性化服务和办事能力都取得了长足进步。在地方政府优化营商环境十佳典型案例中,重庆市涉企知识产权掌上服务平台、青岛市企业开办服务矩阵平台、“烟台政企通”企业综合服务平台、“大连中山”APP+智慧营商系统等不断创新涉企服务,为企业办实事,为改善地方营商环境、促进经济发展做出了重要贡献。总体来说,各级政府对国家数字政府相关政策文件解读理解的越来越深入,部署实施越来越到位,都紧紧围绕人民群众当下最直接最迫切的服务需求入手建设各类数字化平台和应用。在国家政务服务平台高效引领下,我国数字政府建设从政策文件到决策部署,从党政一体到省市县联动均呈现出整体一盘棋、上下一条心的战略布局和系统性、跨越式发展的良好态势。
四、以中组部共产党员网为示范,以全国党建联盟为平台,在2021建党100周年之际,各级党组织都纷纷依托人工智能数字技术不断探索社会治理新模式、服务群众新路径、开辟基层治理新局面。
2021年11月,党的十九届六中全会审议通过的《中共中央关于党的百年奋斗重大成就和历史经验的决议》指出,中国共产党既为中国人民谋幸福、为中华民族谋复兴,也为人类谋进步、为世界谋大同。早在7月,《中共中央 国务院关于加强基层治理体系和治理能力现代化建设的意见》正式印发,要求“坚持以人民为中心,以增进人民福祉为出发点和落脚点,以加强基层党组织建设、增强基层党组织政治功能和组织力为关键,以加强基层政权建设和健全基层群众自治制度为重点,以改革创新和制度建设、能力建设为抓手,建立健全基层治理体制机制,推动政府治理同社会调节、居民自治良性互动,提高基层治理社会化、法治化、智能化、专业化水平”。纵观2021年,全国党委网站、党务新媒体平台以庆祝建党百年为契机,以《中国共产党宣传工作条例》文件精神为指导,围绕信息公开、新闻舆论、政策阐释、民意倾听、理论研究、思想道德建设、文化文艺、对外宣传、基层宣传工作、意识形态管理等领域继续发力,以中央纪委国家监委网站、中央政法委中国长安网、中组部共产党员网、中国文明网、中央统战部网、中共中央对外联络部、中央党史和文献研究院网等党务网站和新媒体为代表数字化平台宣传能力和服务能力进一步加强。
此同时,我国基层治理体系和治理能力现代化也开始全面提速,各级基层党组织纷纷利用大数据、人工智能等数字技术,努力探索基层社会治理新模式、服务群众的新路径,其中尤以广州越秀区“越秀先锋”的创新应用较为突出和颇具基层推广价值。“越秀先锋”专门针对解决基层事务响应不及时不彻底不到位等难点,结合基层单位面临的多业务系统功能重叠等困扰,2021年以党建为引领,以人民为中心,以问题和需求为导向,重点打造了"越秀先锋"AI智能网格秘书平台,将原有的网格化管理和企业办证办事疑难结合社情民意反馈等有效打通,创新“令行禁止、有呼必应”的党建引领基层治理新模式。从“越秀先锋”的创新成果可以看出,我国基层党组织正在进一步调整基层治理理念、组织架构,优化运行机制、管理服务和资源配置,将基层治理的众多要素依托大数据、人工智能整合协同进行精细化深加工,提高治理能效,真正打通联系服务群众的"最后一公里",努力开创基层社会治理新格局,开启基层社会治理新篇章!
五、“讲好中国故事、传播好中国声音”是当前各级党委政府开展数字化建设的重要内容,2021年全国外文版政府网站及海外社交媒体逐步走向集群化、立体式推广的国际运营2.0传播阶段,成为国际传播的生力军。
2021年5月31日下午,中共中央政治局就加强我国国际传播能力建设组织第三十次集体学习中指出,讲好中国故事,传播好中国声音,展示真实、立体、全面的中国,是加强我国国际传播能力建设的重要任务。在此背景下,全国各地区、各部门需要通过多种手段、多种渠道进行海外传播,贴近不同区域、不同国家、不同群体受众的精准传播方式,推进中国故事和中国声音的全球化表达、区域化表达、分众化表达,增强国际传播的亲和力和实效性。2021年,多个省市区外文网站上线和改版,吉林英文网站集群建成,甘肃英文网站集群初见成效,中国知识产权局、中国残联等一批中央国家机关单位,以及省、区市开通的海媒账号,正在逐步走向集群化、立体式推广的国际传播运营2.0阶段,成为我国对外传播的生力军。本次评估推荐的优秀外文版网站和海外社交媒体对于提升各级政府和机构国际传播能力,构建我国综合国力和国际地位相匹配的国际话语权,为我国改革发展稳定营造有利外部舆论环境,为更好展现真实、立体、全面的中国,促进中国和世界交流沟通,为推动构建人类命运共同体作出了积极贡献。
六、伴随着大数据、人工智能技术的更新迭代,人民群众对各级数字政府平台提出了更高的要求,创新、便捷、智能、精准、高效以及个性化特色化服务将成为我国数字政府平台建设的新发展新要求和必然趋势。
党的十九大报告明确指出:“中国特色社会主义进入新时代,我国社会主要矛盾已经转化为人民日益增长的美好生活需要和不平衡不充分的发展之间的矛盾”。建设人民满意的服务型政府,建设便捷、精准、高效的政府网站、政务新媒体、政务服务APP等数字政府平台,主动顺应人民群众在公共服务“需求端”的新变化,深入推进公共服务供给侧结构性改革,利用移动互联网、大数据和人工智能等数字技术有针对性地为公众提供个性化、特色化的服务供给是国家治理体系治理能力现代化的重要衡量标准。2021年11月12日国务院办公厅正式印发《全国一体化政务服务平台移动端建设指南》,这为加速推动全国一体化政务服务平台建设,加强政务服务平台移动端标准化、规范化建设和互联互通,创新服务方式,增强服务能力,推动更多政务服务网上办、掌上办、不断提升企业和群众的获得感和满意度提供了技术规范和政策保障。同时,各级政府也正在全面推进的政务服务“跨省通办”,切实解决了群众异地办事面临的堵点难点问题,“多地跑”、“折返跑”等现象;政府网站的适老化改造正在如火如荼的展开,具不完全统计约八成以上的政府网站已经开展了不同程度的适老化改造,帮助老年人跨越“数字鸿沟”,普惠服务效果初步显现。在移动平台智能化特色化应用案例中,广州“穗好办”APP智能服务助手通过充分利用当前领先的人工智能和大数据技术,打通政府的公积金、医保、社保等一系列关系群众的业务查询系统,打造了集成智能咨询、智能查询、智能导办等于一体的综合智能咨询服务平台,解决办事咨询难的问题;深圳罗湖区打造“反向办”服务一体化平台,通过大数据智能分析匹配,精准定位“应享未享”福利政策的企业群众,助力政府服务部门定向做好线上温馨提示、推送办理指引。上述全国各级各类数字政府平台创新应用的成功实践表明,谁能更加充分更加有效的利用好当前日益成熟的人工智能数字技术,谁就能领先一步满足人民群众对美好生活的各类需要,谁就能更快更好地取得数字政府建设的阶段性成果,创新、便捷、智能、精准、高效以及个性化特色化服务将成为今后相当长一段时间内我国各级数字政府平台建设工作的新发展新要求和必然趋势!
以上为2021年中国优秀政务平台推荐及综合影响力评估结果的全部通报。有关评估工作详情请登陆:促进网(www.ceirp.cn)和促进号(www.cujinhao.cn)查询。