归档时间:2020-06-04
当前位置:
首页
>
专题专栏
>
“一件事一次办”服务
>
“我要开表演机构”套餐服务
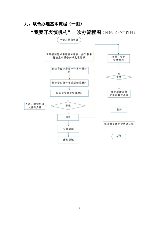
我要开表演机构(分公司)
来源:岳阳县政务服务中心 发布时间:2019-08-22 09:41 浏览次数:
1
次