当前位置:
首页
>
专题专栏
>
政务公开工作要点
>
突发事件
>
应急预案
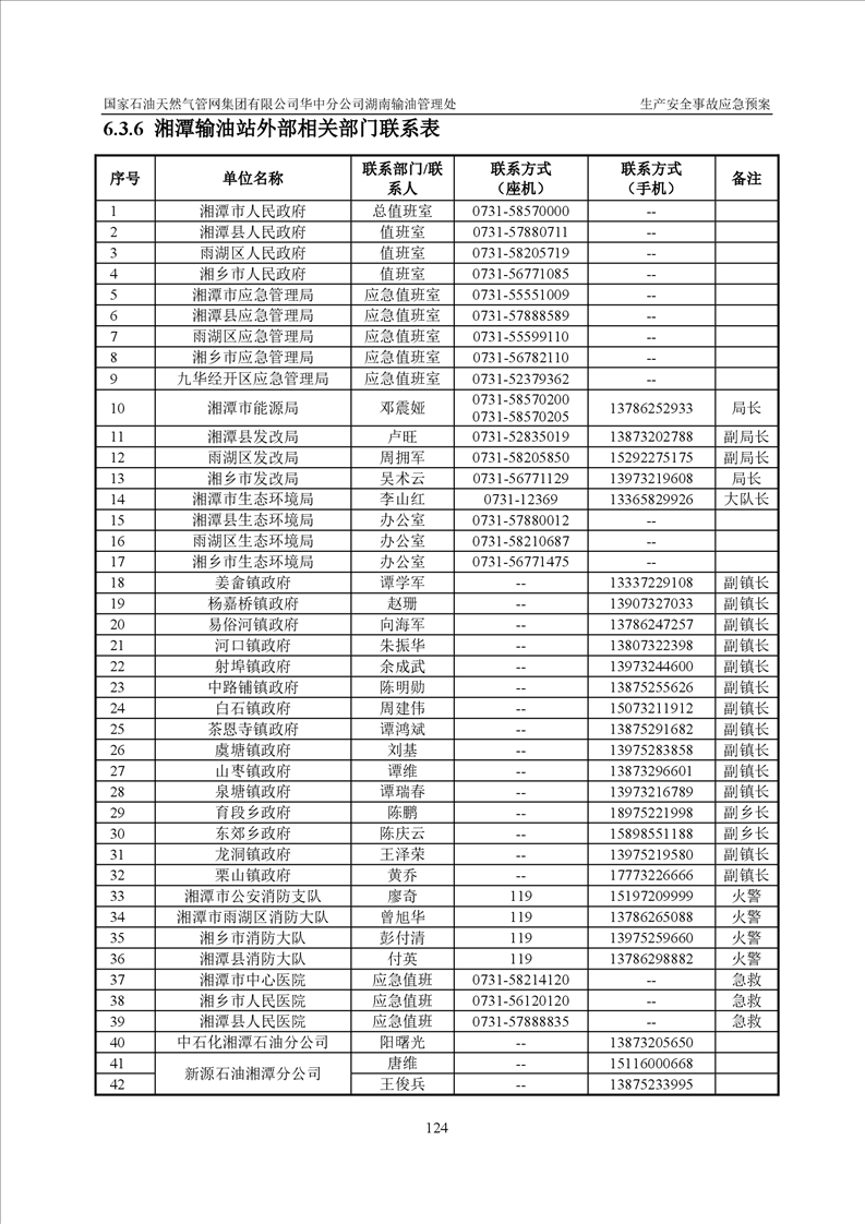
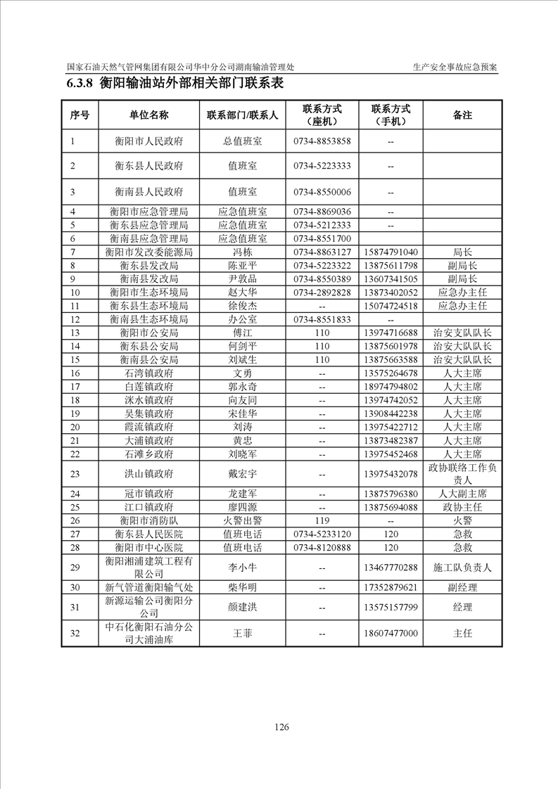
国家石油天然气管网集团有限公司华中分公司湖南输油管理处生产安全事故应急预案
来源:岳阳县应急管理局
2021-07-06
浏览量:
1
|
|
|
|