《成品油市场管理办法》(商务部令2006年第23号)第三十一条:“省级人民政府商务主管部门应当依据本办法,每年组织有关部门对从事成品油经营的企业进行成品油经营资格年度检查,并将检查结果报商务部。”《湖南省商务厅关于做好成品油经营企业年度检查工作的通知》(湘商运〔2014〕10号):“成品油零售经营企业的年检,按照属地化原则,由省商务厅委托各市、省直管县商务局负责。”
三、办理窗口;
岳阳县政务公开中心C区21号综合受理窗口
|
材料名称 |
材料类型 |
份数 |
来源渠道 |
材料说明 |
|
湖南省成品油零售企业年检登记表 |
原件 |
1份 |
申请人自备 |
详情 |
|
《成品油零售经营批准证书》 |
原件 |
1份 |
政府部门核发 |
详情 |
|
营业执照 |
复印件 |
1份 |
政府部门核发 |
详情 |
|
危险化学品经营许可证 |
复印件 |
1份 |
申请人自备 |
详情 |
|
加油机计量合格《检定证书》 |
复印件 |
1份 |
申请人自备 |
详情 |
|
加油站及配套设施所有权证明材料 |
复印件 |
1份 |
申请人自备 |
详情 |
|
专业技术人员培训合格或从业资格证明材料 |
复印件 |
1份 |
申请人自备 |
详情 |
|
成品油经营企业暂时歇业/注销申请表 |
复印件 |
1份 |
申请人自备 |
详情 |
|
有关部门检查情况 |
复印件 |
1份 |
申请人自备 |
详情 |
|
中华人民共和国外商投资企业批准证书 |
复印件 |
1份 |
申请人自备 |
详情 |
|
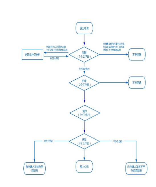
办理环节 |
办理时限 |
审核标准 |
|
受理 |
1个小时 |
对申请人提交的登记申请,根据下列情况分别作出是否受理的决定: 1、申请材料齐全、符合法定形式的,应当决定予以受理。 2、申请材料存在可以当场更正的错误的,应当允许有权更正人当场予以更正,由更正人在更正处签名或者盖章、注明更正日期;经确认申请材料齐全,符合法定形式的,应当决定予以受理。 4、申请材料不齐全或者不符合法定形式的,应当当场一次告知申请人需要补正的全部内容。告知时,将申请材料退回申请人。 5、不属于成品油零售经营资格年检范畴或者不属于本机关年检管辖范围的事项,应当即时决定不予受理,并告知申请人向有关行政机关申请。 |
|
审核 |
6个小时 |
材料是否齐全 |
|
办结 |
1个小时 |
作出准予年检的决定,并将年检结果报送省商务厅 |
六、办理时限:
法定办结时限:15个工作日 承诺办结时限:1个工作日
七、收费依据及标准:
本事项不收费
八、咨询监督电话:
咨询电话:0730-7659021 监督电话:12345 0730-7620479
湖南省成品油零售企业年检登记表
填表日期: 年 月 日 填报人: 联系电话:
|
企业名称(盖章) |
|
经营批准证书号码 |
|
|||
|
经营类型 |
加油站/岸基加油点/配送企业/加油船/管理公司 |
|||||
|
详细地址与邮编 |
|
总占地面积(m2) |
|
|||
|
法定代表人 与联系电话 |
|
工商营业 执照号码 |
|
|||
|
经济类型 |
中石化全资/中石化控股/中石油全资/中石油控股/社会/外资 |
危险化学品经营许可证编号及发证日期 |
|
|||
|
经营形式 |
中石化特许/中油特许/中石化租赁/中油租赁/其它 |
上一年度 销售总量(吨) |
汽油 |
|
||
|
柴油 |
|
|||||
|
煤油 |
|
|||||
|
部 门 检查意见 |
盖 章 年 月 日 |
|||||
注: 地址应写明市(县、区)、村、街道名、门牌号和(国、省、县)道××线×公里+××米处。
成品油经营批准证书号___________________
单位名称(盖章)_____________________
商务部监制
|
企业名称 |
|
企业经营类型 |
|
|
经营批准 证书编号 |
|
发证时间 |
|
|
经济类型 |
□国有企业 □国有参股企业 □民营企业 □外商独资 □合资中方控股 □合资外方控股 |
||
|
联系人 |
|
联系电话 |
|
|
申请事项 |
以下供选择: 一、自______年_____月起暂时歇业______个月。 二、终止经营,申请注销。 |
||
|
申请原因 |
法定代表人 (负责人)签字 单位盖章 年 月 日 |
||
|
县市区级/地市级商务主管部门审查意见 |
单位盖章 经办人 负责人(签字) 年 月 日 |
||

流程图
