当前位置:
首页
>
专题专栏
>
法治政府建设
>
履行职能
>
权责清单、负面清单
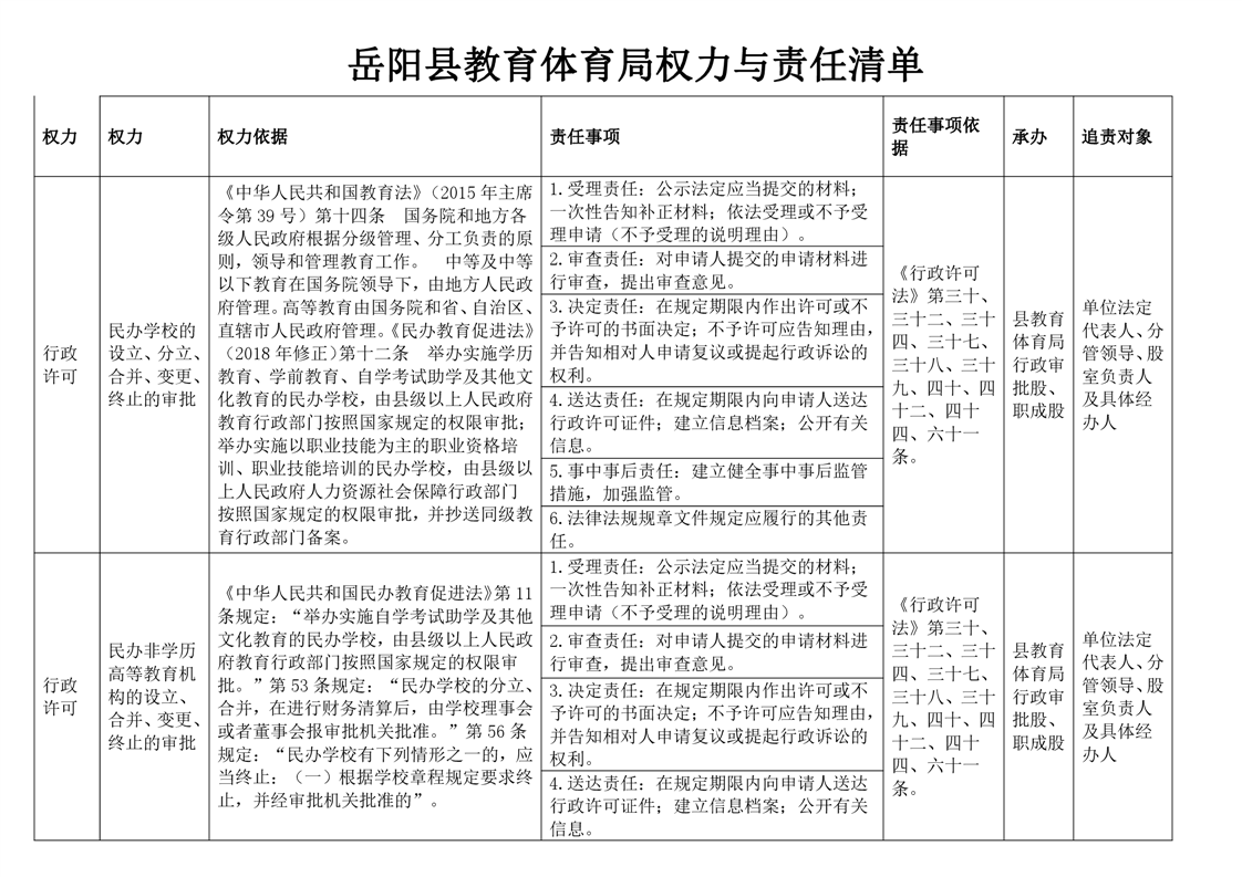
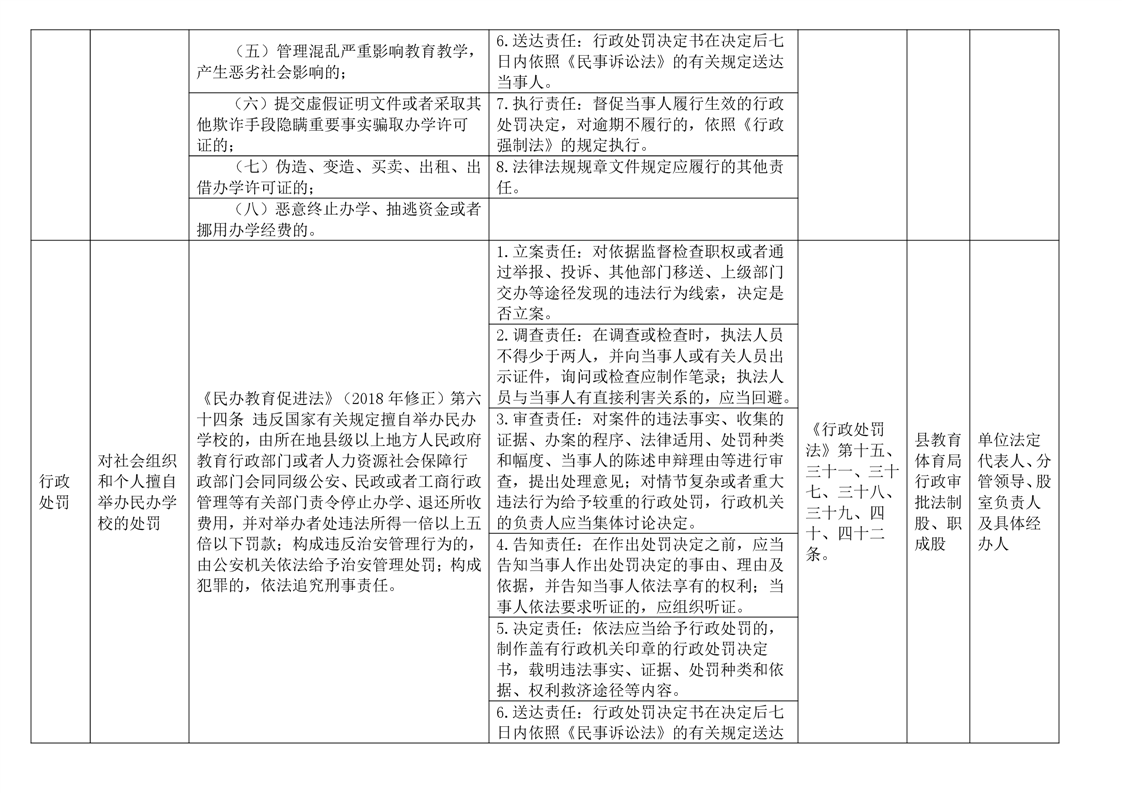
岳阳县教育体育局权力与责任清单
来源:教体局
2022-02-22 10:02
浏览量:
1
|
|
|
|