YYDR-2023-02001
岳阳县发展和改革局
岳阳县住房和城乡建设局
岳阳县市场监督管理局
关于进一步规范岳阳县物业服务收费管理的通知
岳县发改〔2023〕146号
全县各物业服务企业、房地产开发企业及相关单位:
为进一步加强我县普通住宅物业服务收费管理,规范物业服务收费行为,维护业主、物业使用人和物业服务人的合法权益,根据《湖南省物业管理条例》及《湖南省发展和改革委员会关于印发〈湖南省定价目录〉的通知》(湘发改价调规〔2023〕125号)、《湖南省物业服务收费管理办法》(湘发改价费规〔2022〕271号)等规定,结合我县实际,现就进一步加强我县物业服务收费管理有关问题通知如下:
一、我县范围内保障性住房、业主大会成立之前的普通商品住宅物业服务费收取标准(包括已购车位物业服务费、装修服务费和装修垃圾清运费)实行政府指导价。普通商品住宅前期物业服务费指的是业主大会成立之前的普通商品住宅物业服务费。前期物业服务费具体收费标准由县发展和改革部门会同县住房和城乡建设部门根据物业服务质量等级标准、服务内容等因素制定基准价及浮动幅度向社会公布(详见附件1、2)。
我县范围内别墅(专指带室外庭院独立成栋的商品住宅和联排商品住宅)、其他非住宅,以及业主大会成立之后的普通商品住宅物业服务费收取标准(包括已购车位物业服务费、装修服务费和装修垃圾清运费)实行市场调节价。
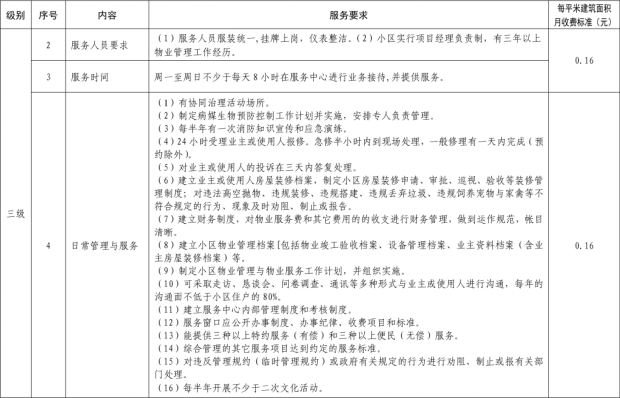
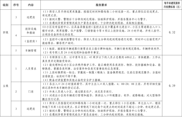
二、我县范围普通住宅物业服务等级分为一、二、三、四、五级,最低等级为一级,最高等级为五级。住宅公共性物业服务项目包括:综合管理服务,公共区域清洁卫生服务,公共区域秩序维护服务,公共区域绿化养护服务,以及共用部位、共用设施设备的日常运行、保养及维护服务等五项。实行指导价的公共性物业服务收费可以基准价为基础上下浮动15%。(具体细则详见附件1)。
业主大会成立之前实行政府指导价的普通商品住宅前期物业服务费收取标准,由建设单位在商品房开始预售前根据物业特点和服务要求,选择服务项目、服务等级,在政府指导价基准价及浮动幅度内拟定,在商品房买卖合同中与买受人予以约定,且必
需明确告知物业买受人及在商品房买卖合同中载明;物业服务收费的最终标准由物业服务人按照法律法规和价格管理政策的规定向县发展和改革部门申报备案,经审查通过后执行。保障性住房公共性物业服务收费,具体标准由业主单位在指导价范围内,根据物业服务实际情况确定,并向县发展和改革部门和县住建部门报备。
业主大会成立之前的已购车位物业服务费、装修服务费和装修垃圾清运费收费标准按附件2执行。
三、实行政府指导价的普通商品住宅前期物业服务人在与建设单位完成物业承接查验移交手续后的三十日内,持前期物业服务合同、临时管理规约、物业承接查验协议、建设单位移交资料清单、查验记录、交接记录及《岳阳县住宅前期物业服务收费备案登记表》(附件3)(一式三份)等相关资料到县住建部门办理备案手续。
前期物业服务人与物业买受人签订的物业服务合同中应明确约定物业服务质量等级、物业服务内容及通过审查备案的物业服务收费标准。涉及物业买受人共同利益的约定应当一致。同一物业管理区域内相同服务内容和服务等级在相同的物业服务合同期内的住宅项目,其物业服务收费标准应当保持一致。
四、业主大会成立前,普通商品住宅物业服务收费标准因服务成本变化或政府指导价标准变动需要调整的,物业服务人应在街道办事处(乡镇人民政府)组织、指导与监督下,公开真实、完整、有效的相关信息,向业主征询意见,按照《中华人民共和国民法典》第二百七十八条的规定,在政府指导价范围内实施调整并通过签订新的物业服务合同约定执行。
五、实行市场调节价的物业服务收费标准,在未成立业主大会前,由建设单位与物业服务人在前期物业服务合同中约定,建设单位与物业买受人签订的商品房买卖合同应当包含前期物业服务合同约定的内容;在成立业主大会后,由业主大会根据物业特点和服务要求,通过法定程序,选择服务项目、服务质量等级,费用收取标准及符合要求的物业服务人,按照《中华人民共和国民法典》《湖南省物业管理条例》等相关法律法规规定的程序进行确定,并通过签订物业服务合同约定。
所在地街道办事处(乡镇人民政府)、居(村)民委员会应当全过程参与指导协商。
六、物业服务收费中有关问题的具体规定
(一)实行政府指导价的物业服务收费采取包干制形式,实行市场调节价的物业服务收费可以采取包干制或酬金制等形式,具体由物业服务合同约定;
(二)前期物业服务合同签订之日至房屋交付买受人之日的当月物业服务费,由建设单位交纳;
(三)房屋交付买受人之日的次月及以后的物业服务费,由业主交纳;但是建设单位向业主承诺减免的物业服务费以及尚未出售的房屋的物业服务费,由建设单位交纳;
(四)建设单位应按照房屋购买合同约定的时间和约定的通知方式及时通知买受人验收交付房屋。买受人在房屋购买合同中载明的通讯地址和通讯方式发生变化的应在按照房屋购买合同约定的验收交付房屋时间前告知建设单位。买受人接到建设单位通知验收交付房屋的应及时进行验房办理交付手续。买受人在查验收房时存在不符合法律法规或者购房合同约定的质量要求的,整改期间的物业服务费由建设单位交纳。物业买受人无正当理由拖延办理交付手续的,物业服务费从建设单位书面通知买受人办理交付手续的次月开始计收,由物业买受人交纳,但首先由建设单位垫付并负责追缴。建设单位与物业买受人另有约定的,从其约定;
(五)业主将其房屋出租、出借给承租人、借用人使用,且约定由承租人、借用人交纳物业服务费的,从其约定,业主依法承担连带责任;
(六)业主按照物业服务合同约定时间,为已办理房屋交付手续但未入住或未使用的空置房交纳物业服务费时,物业服务费按80%交纳。所称空置房具体是指买受人办理了已购商品房交付手续但还未入住或未使用的毛坯房,以及业主已办理房屋交付手续、经报告物业服务企业(报告内容包括房屋水、电、燃气等使用记录)登记确认尚未入往或未使用的直接从建设单位购买的精装房。
(七)业主出租法定不计建筑面积的部分建筑物,承租人依法用于居住用途的,按照普通商品住宅的标准交纳物业服务费,承租人依法用于其他非居住用途的,按照非住宅的标准交纳物业服务费;承租人依法用于停车用途的,按照已购车位物业服务的标准交纳物业服务费。物业服务费按月计收,业主具体交费时长也可遵循自愿原则按照季或者是按照年交纳。经业主同意后双方约定预收的,最长预收期限不得超过十二个月;
(八)建设单位应当按照建设项目规划设计条件和配建标准建设停车库(位),优先满足业主停车需求。商品房销售前,应当制定车库(位)租售方案,明确车库(位)的权属及数量、租赁价格、销售价格、有效期等,并按规定报住房和城乡建设部门备案。
建设单位应当在销售场所醒目位置公示已备案的车库(位)租售方案,在有效期内不得以高于备案价格进行租售,不得与商品住房等捆绑租售车库(位)。
物业管理区域内的机动车停放服务收费按照《湖南省机动车停放服务收费管理办法》有关规定执行。已收取机动车停放服务费的,不得重复收取车位物业服务费。建设单位用于出租的地下停车位,车位物业服务费由建设单位交纳。对进入住宅小区停放的外来车辆1小时内免收停车服务费;
(九)加快二次加压调蓄供水设施改造,鼓励依法依规移交给供水企业实行专业运行维护。由供水企业负责运行管理的二次加压调蓄供水设施,其运行维护、修理更新成本计入供水价格,不得另行收费。二次加压调蓄供水设施暂未移交供水企业运行管理的,可根据实际加压电费计算加价标准,报县发展和改革部门备案后执行。二次供水加压电费实行限价管理,分别按有屋顶水箱不超过0.6元/吨和无屋顶水箱不超过0.95元/吨收取。二次供水加压电费的计算方法为:单位加压电费=(加压设施功率×加压设施运行时间)×用电单价/加压水量,或(单位加压电费=月平均加压电费/月平均加压水量)。
物业管理区域内的电、气等其他价格按照价格主管部门有关规定执行。供水、供电、供气、供热、通讯、有线电视等单位应当向终端用户收取有关费用。物业服务人接受委托代收上述费用的,不得向业主收取手续费等额外费用,物业服务人不得采取停止供电、供水、供热、供气等方式催交物业服务费。
七、物业服务收费实行明码标价。物业服务人应当在物业管理区域内的显著位置公示物业服务企业名称、服务项目、服务质量等级、计费方式、收费标准、收费依据、优惠政策以及市场监督管理部门的投诉举报电话,接受业主监督,不得向业主收取任何未予标明和公示的费用。物业服务人应当于每年第一季度公示上一年度物业服务合同履行情况、物业服务项目收支情况、利用公共部位公共设施设备进行经营等收入和使用情况,本年度物业服务项目收支预算,并应在醒目位置以书面公告的方式告知业主,物业服务人应当及时答复业主提出的质询。
八、县发展和改革部门会同县住房和城乡建设部门负责本县范围实行政府指导价的物业服务收费标准的制定。县住房和城乡建设部门负责本县范围物业服务质量的监督管理,督促物业服务人提供质价相符的物业服务。县市场监督管理部门负责对违反相关法律法规和价格管理政策的行为进行监督检查和处罚。
九、县发展和改革部门应当会同住建部门和市场监管部门建立物业服务质量评价动态调整机制,引导督促物业服务企业严格执行物业服务合同中明确约定的物业服务质量等级、物业服务内容及通过审查备案的物业服务收费标准。对服务不到位、投诉率高、问题反映集中、达不到合同约定服务质量的物业服务企业责令限期整改,逾期拒不改正的降低其物业服务等级和收费标准,并记入企业不良经营信用档案。
十、物业服务人有下列行为之一的,由县市场监督管理部门依法予以处罚:
(一)违反本办法规定,不遵守政府指导价管理擅自制定或上调收费标准并收取物业服务费的;
(二)超过政府指导价标准收费的;
(三)擅自设立强制性收费项目的;
(四)不实行明码标价或不按规定明码标价,价外加价的;
(五)其他违反价格法律、法规等规定的。
十一、凡本通知未予具体规定的,均按《湖南省物业服务收费管理办法》(湘发改价费规〔2022〕271号)等相关规定执行。
十二、本通知自2023年7月1日起施行,有效期5年。之前有关物业服务收费政策与本通知规定不一致的,以本通知为准。
附件:1.岳阳县住宅前期物业服务等级基准价标准
2.车位物业服务费、装修服务费和装修垃圾清运费指导价格标准
3.岳阳县住宅前期物业服务收费备案登记表
岳阳县发展和改革局
岳阳县住房和城乡建设局
岳阳县市场监督管理局
2023年6月16日



























