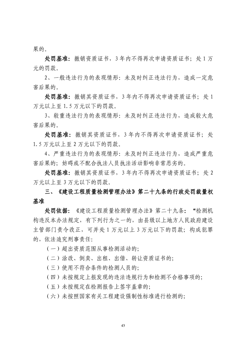
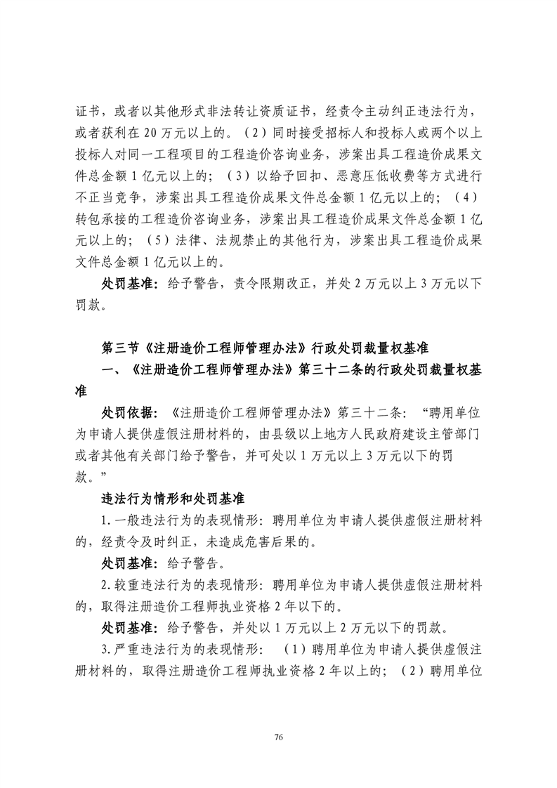
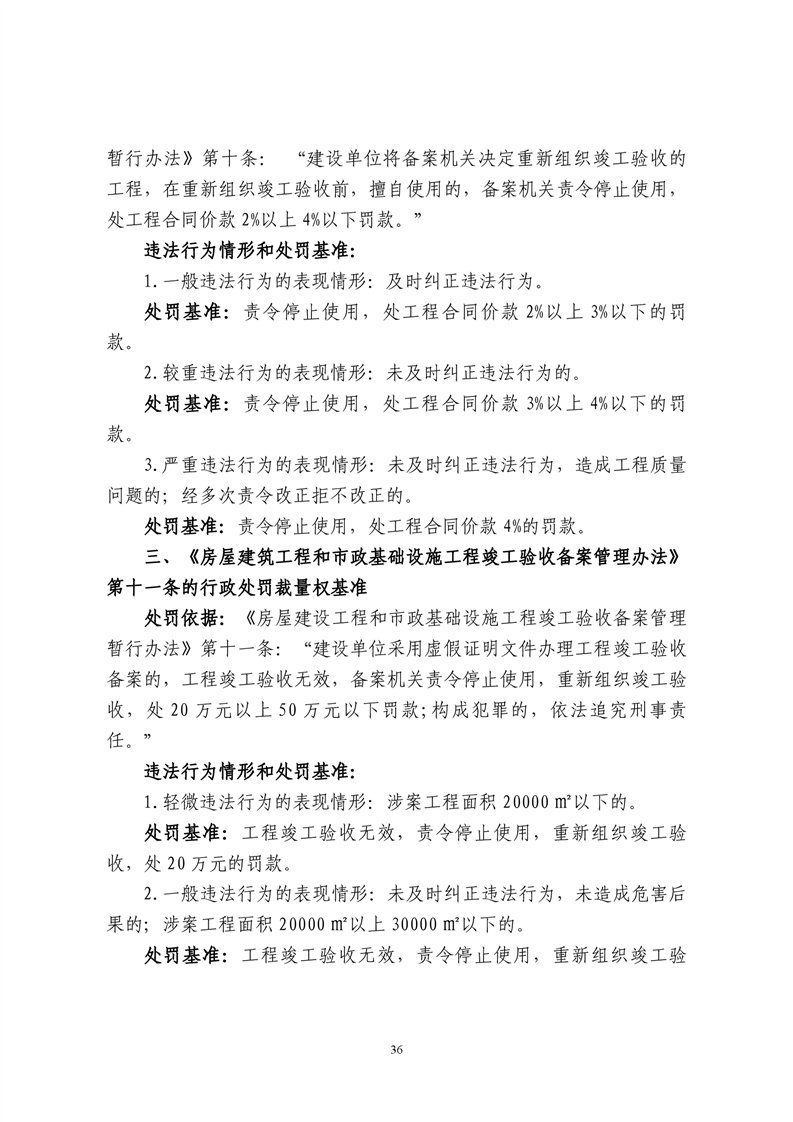
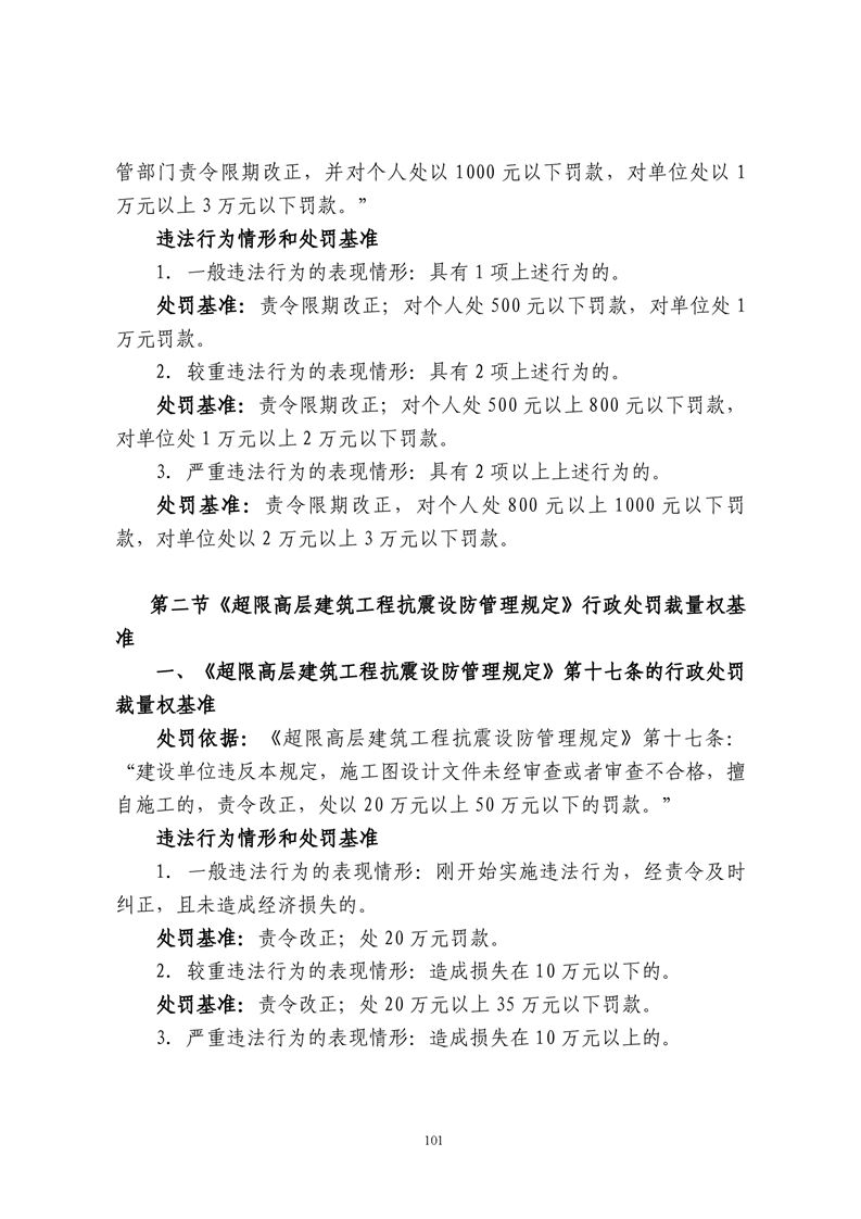
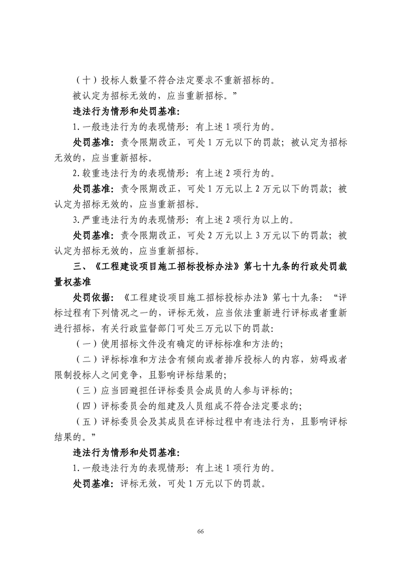
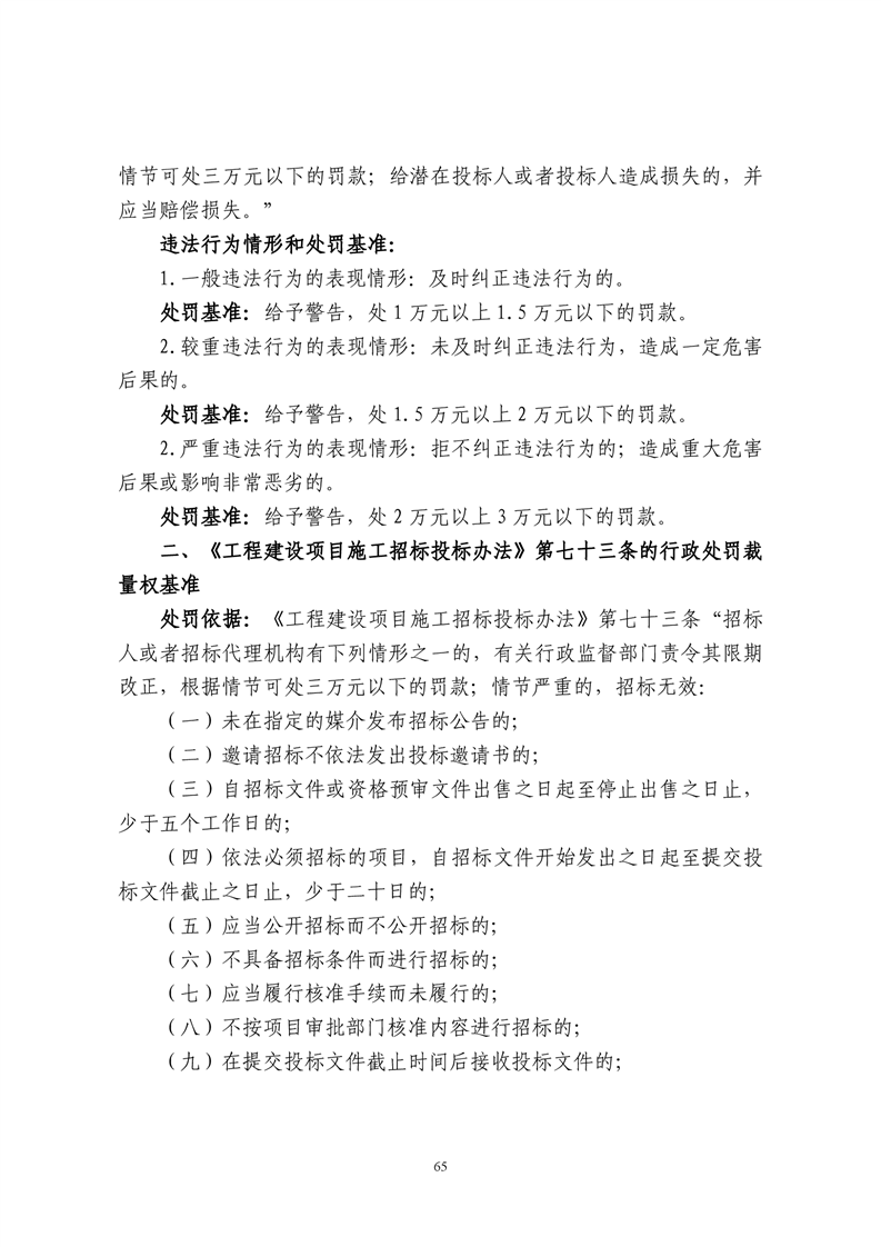
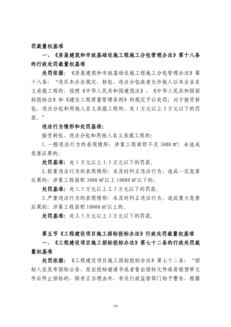
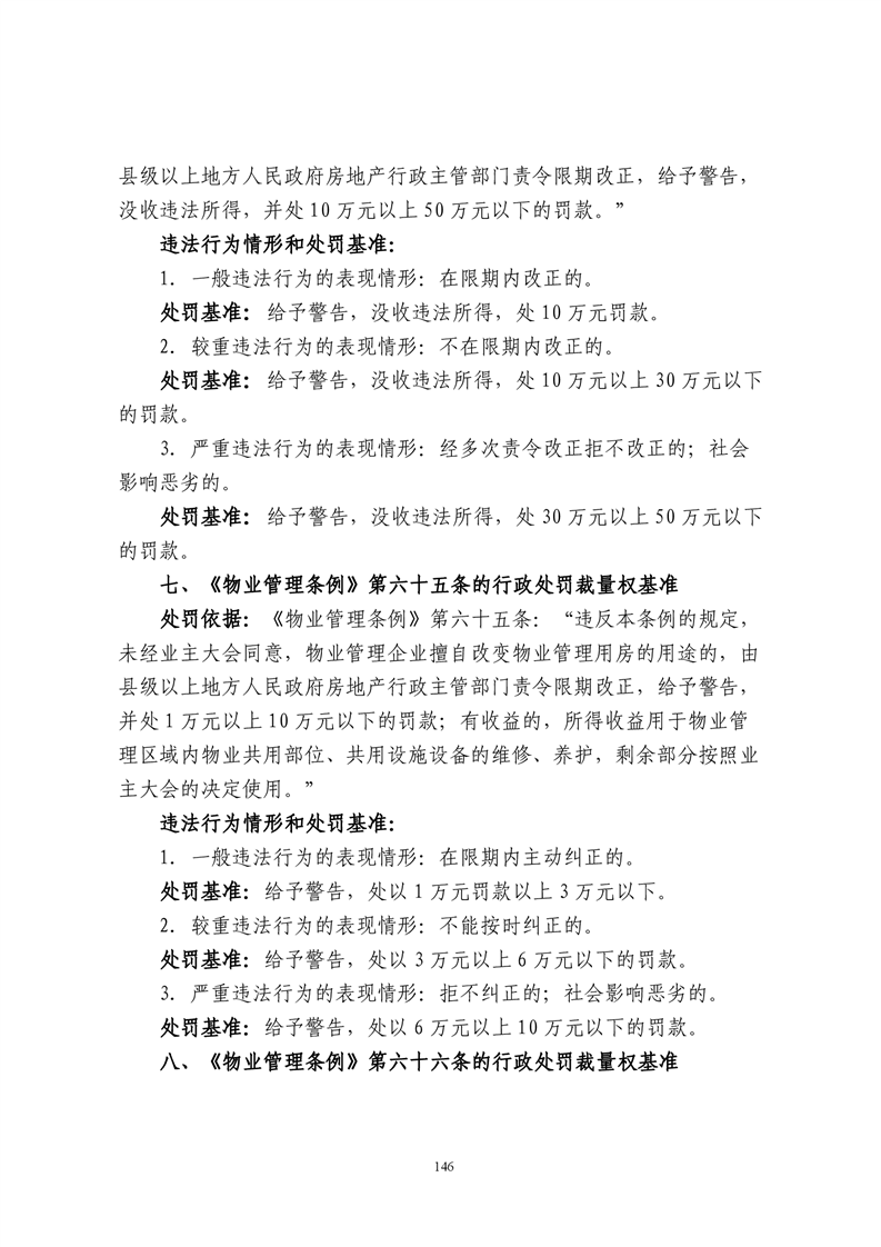
当前位置:
首页
>
专题专栏
>
法治政府建设
>
行政执法监督
>
行政执法裁量权基准
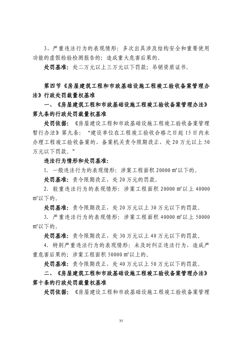
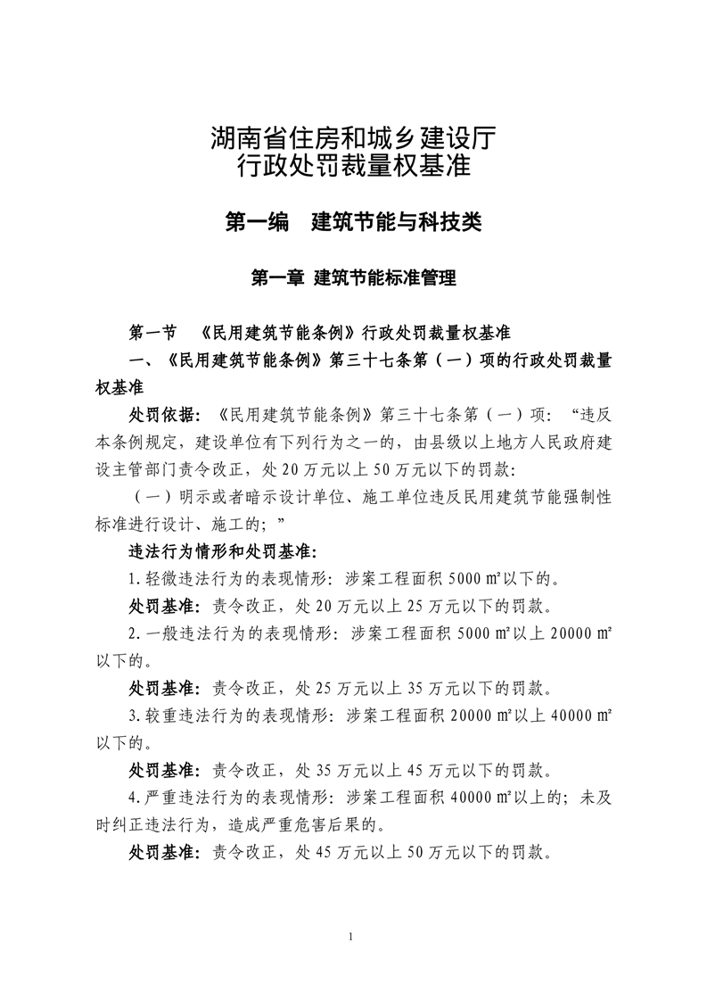
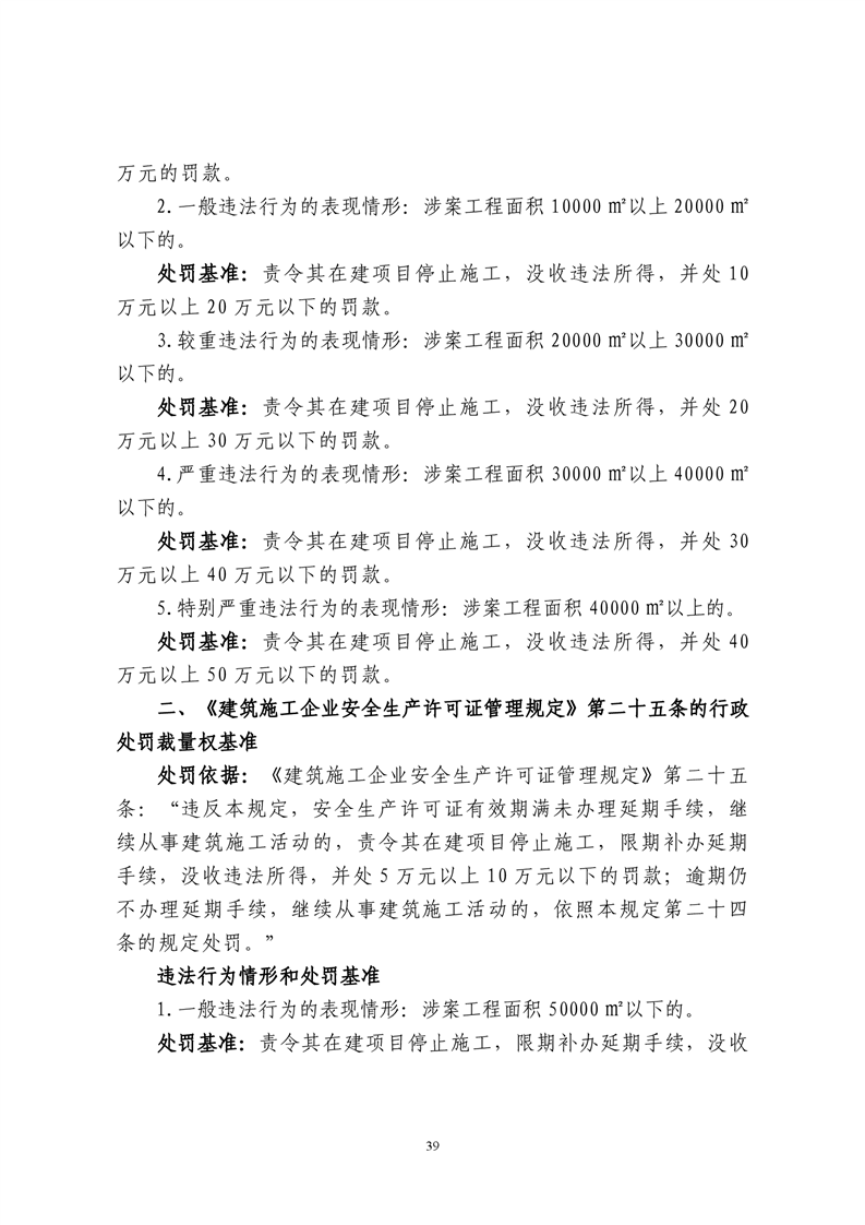
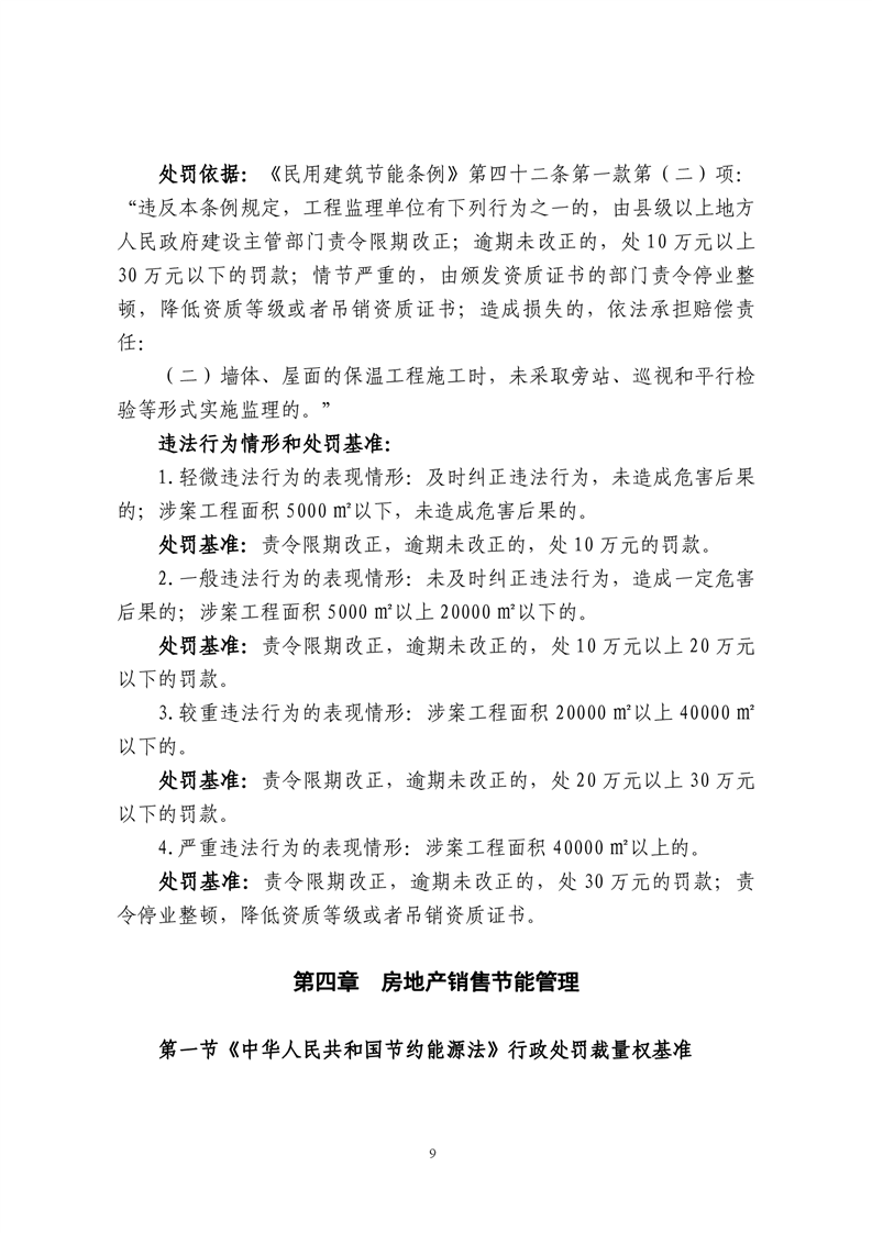
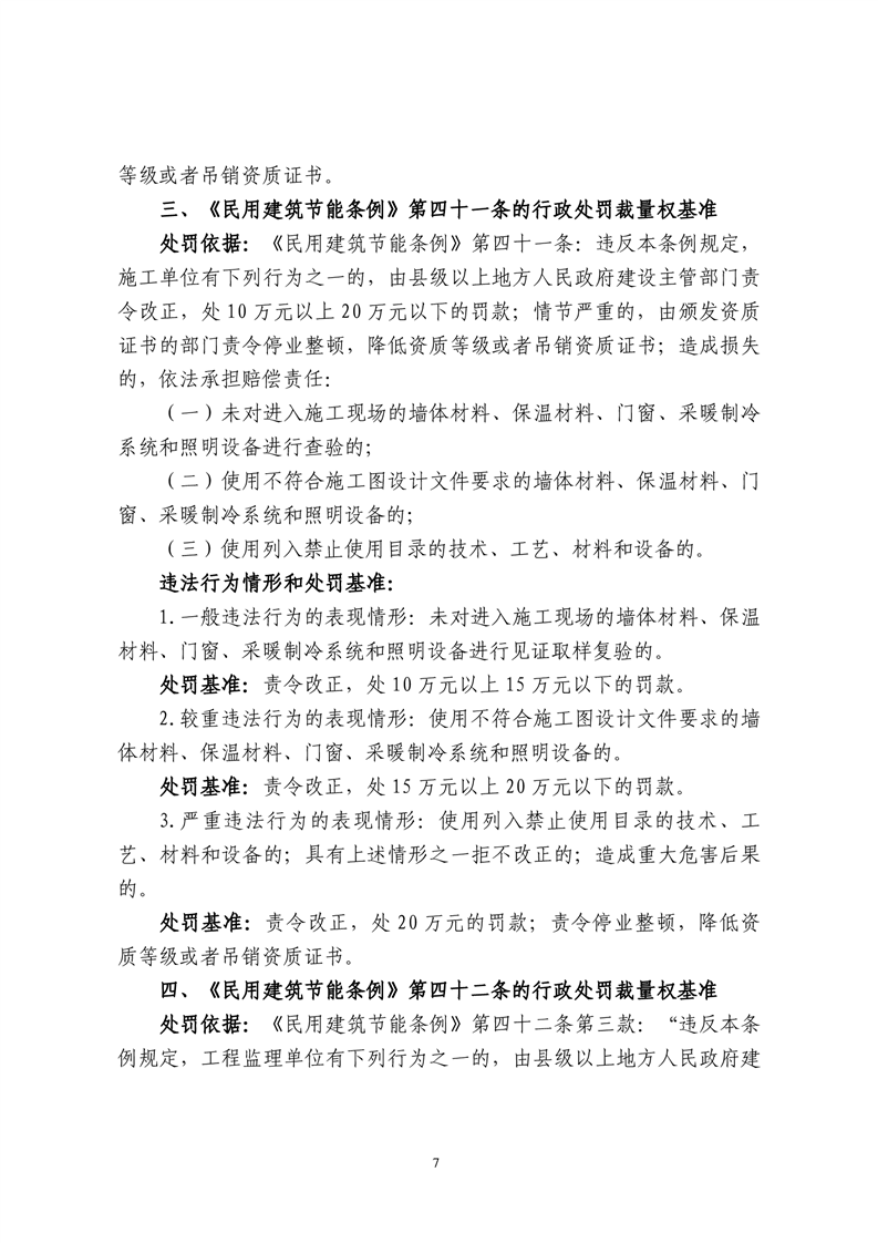
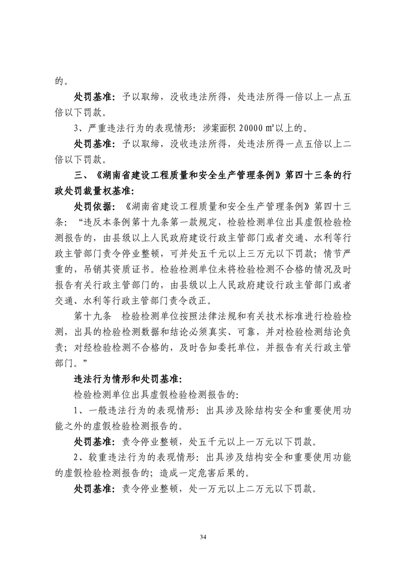
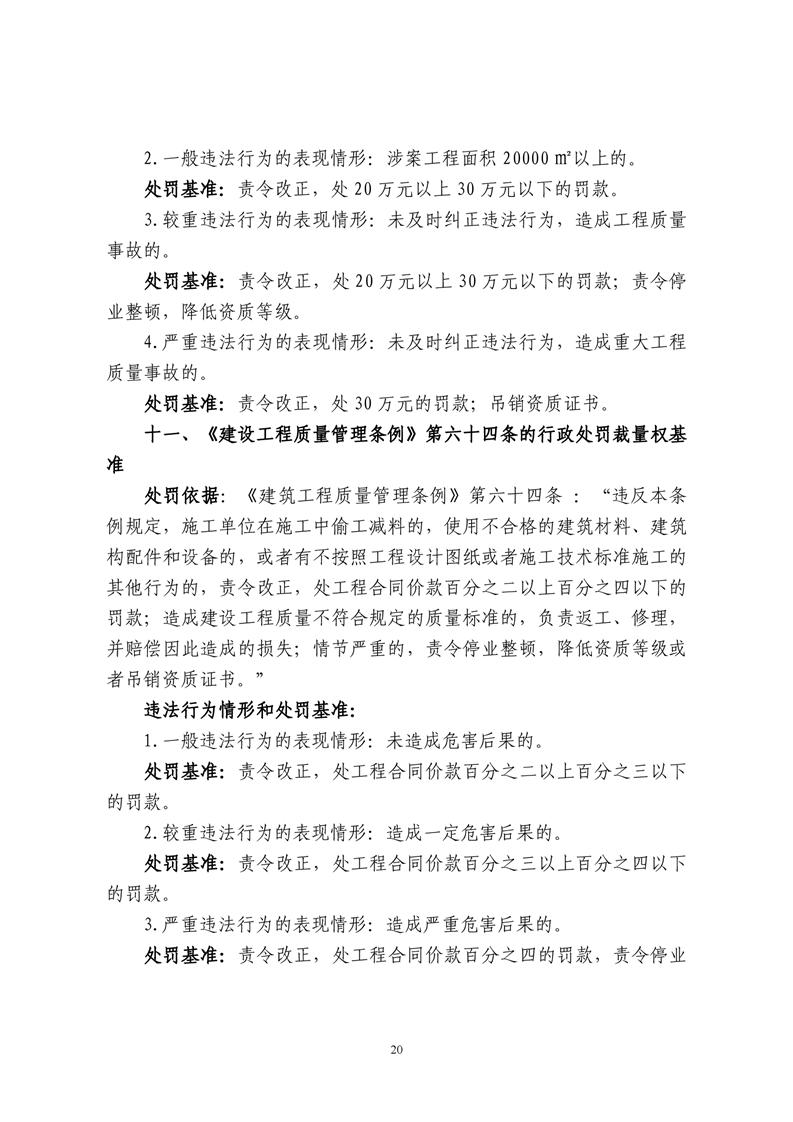
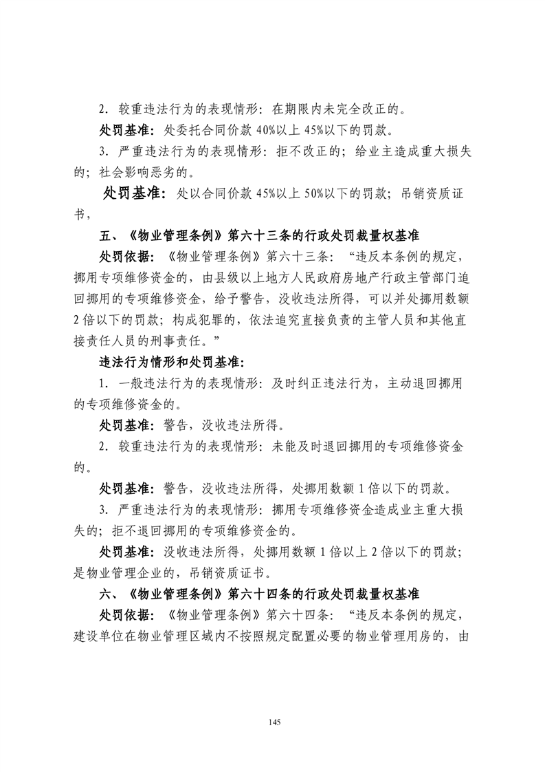
岳阳县住房和城乡建设局行政处罚裁量权基准
来源:岳阳县住房和城乡建设局
2022-05-31 11:36
浏览量:
1
|
|
|
|