当前位置:
首页
>
专题专栏
>
法治政府建设
>
行政执法监督
>
行政执法公示
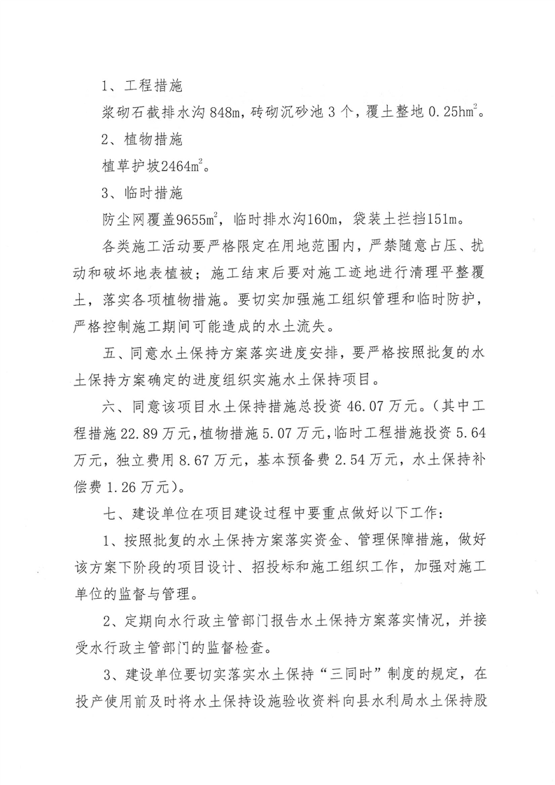
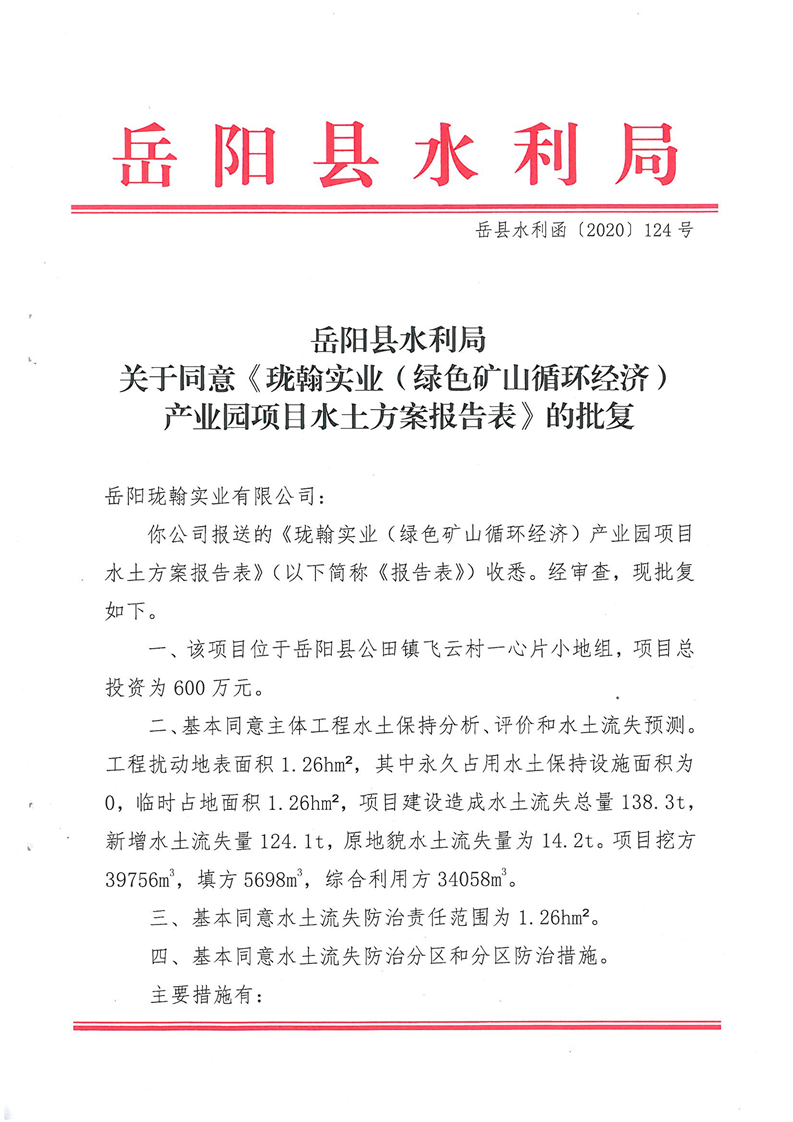
岳阳县水利局关于同意《珑瀚实业(绿色矿山循环经济)产业园项目水土保持方案报告表》的批复
来源:水利局
2022-11-01 08:09
浏览量:
1
|
|
|
|