归档时间:2025-02-25
当前位置:
首页
>
政府信息公开
>
部门信息公开目录
>
县直部门信息公开
>
县政府办公室系统
>
县住房公积金管理中心
>
政策文件
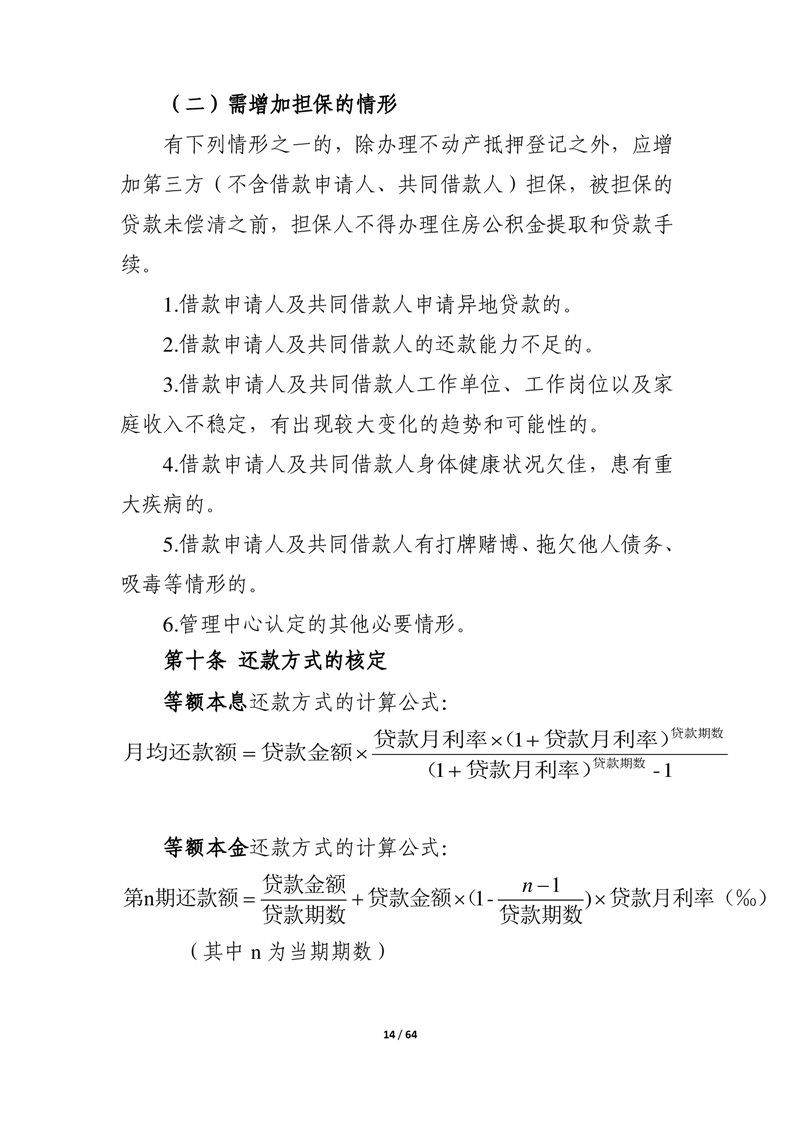
《岳阳市住房公积金管理中心个人住房贷款操作实施细则》《岳阳市住房公积金管理中心提取操作实施细则》
来源:住房公积金
2025-02-21
浏览量:
1
|
|
|
|
|