当前位置:
首页
>
政府信息公开
>
部门信息公开目录
>
县直部门信息公开
>
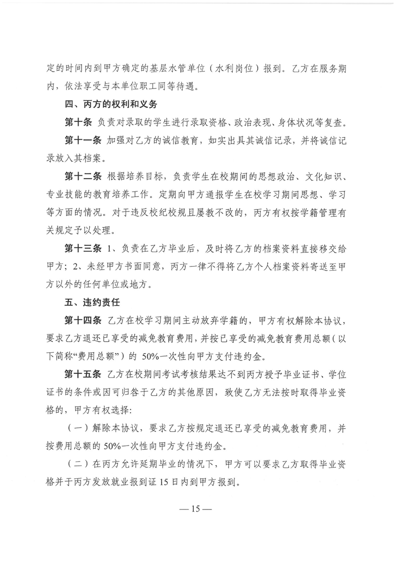
农口系统
>
县水利局
>
人事信息
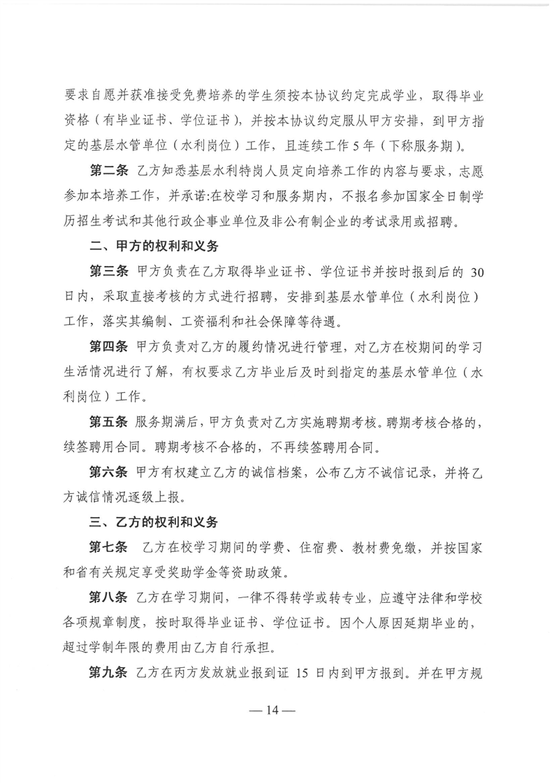
湖南省《关于做好基层水利特岗人员定向培养工作的通知》
来源:水利局
2020-07-20
浏览量:
1
|
|
|
|
|