当前位置:
首页
>
岳阳县人社局
>
通知公告
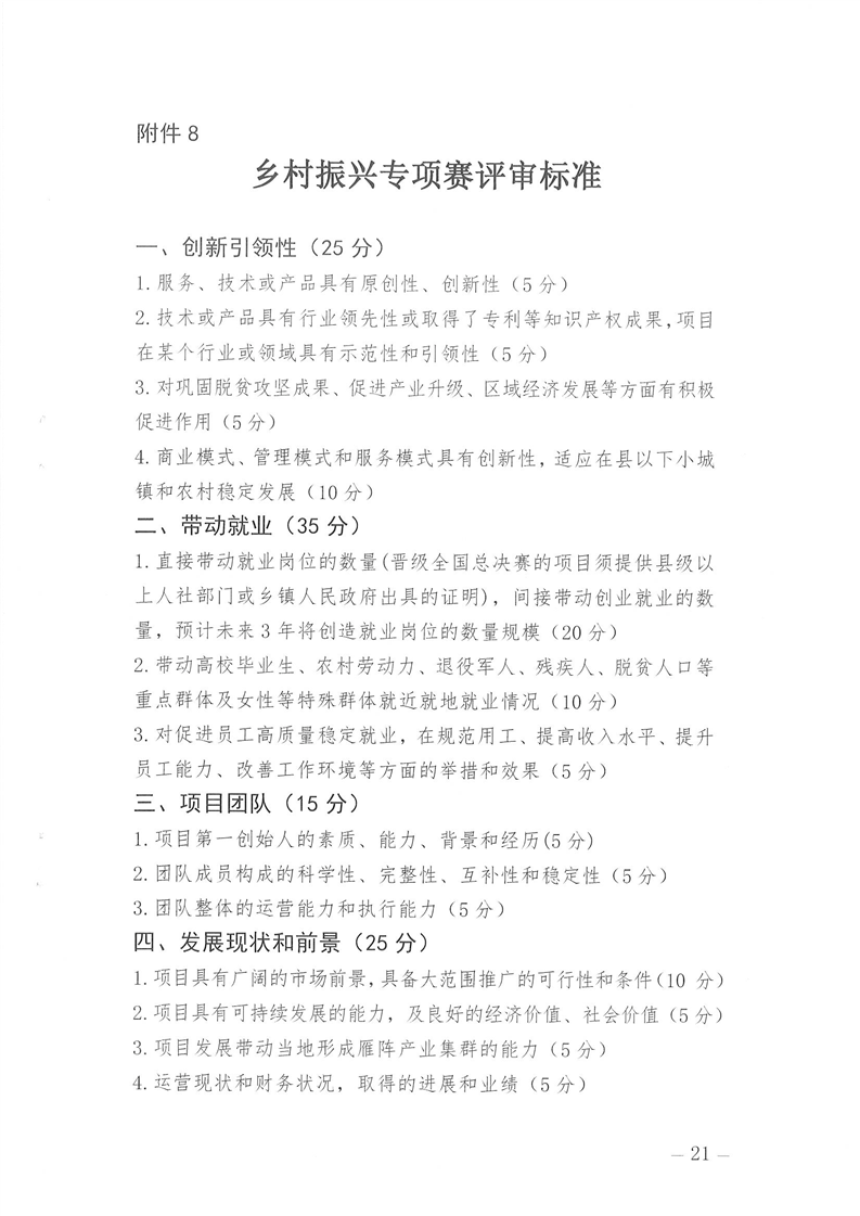
关于举办第五届“中国创翼”创业创新大赛岳阳县选拔赛的通知
来源:岳阳县人社局 发布时间:2022-03-25 09:12浏览次数:
1
次