您所在位置:
首页
县财政局
返回
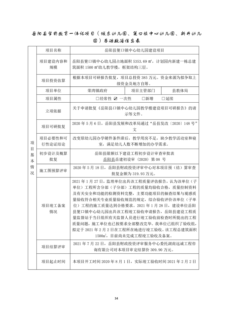
岳阳县城东幼儿园、筻口幼儿园、新开幼儿园工程项目支出绩效评价报告
2023-12-08 08:58
来源: 县财政局