信件公示

标题: 企业不处理我的保密协议补偿
来信人: 秦超文
来信时间: 2013-11-12 15:41:26
内容: 尊敬的领导:
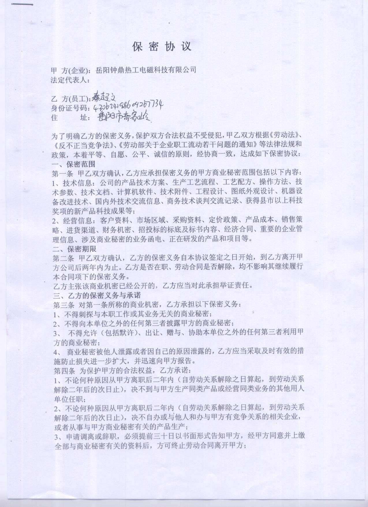
    本人于2010年9月13日在岳阳钟鼎热工电磁科技有限公司签订了第一份保密协议,那是还在这家公司上班。
    后来在2010年12月离职,该公司又一定要求补签了一份保密协议,并且当时不签就不办理离职手续。这份协议约定补偿1500元保密费用,分两次支付(离职时支付500,竞择业期满后支付1000)。
    我在两年的竞择业期满后与该公司联系,一直无果,只好请求政府帮忙找回我的权益,谢谢。
    附件里有我的两份保密协议。

附件1:前1.jpg

附件2:前2.jpg

附件3:后1.jpg

附件4:后2.jpg

受理回复

回复部门: 市人社局
回复时间: 2013-11-18 09:34:26
回复内容:

秦超文同志:

   你在市长信箱反映的企业不处理你保密协议的信件转我局,你可向当地劳动监察部门投诉或申请劳动仲裁处理。岳阳市劳动监察支队电话:8225436

信件回复 满意度调查 查看满意度调查汇总 >>

回复内容评价:

(非常满意)

回复速度评价:

(非常满意)