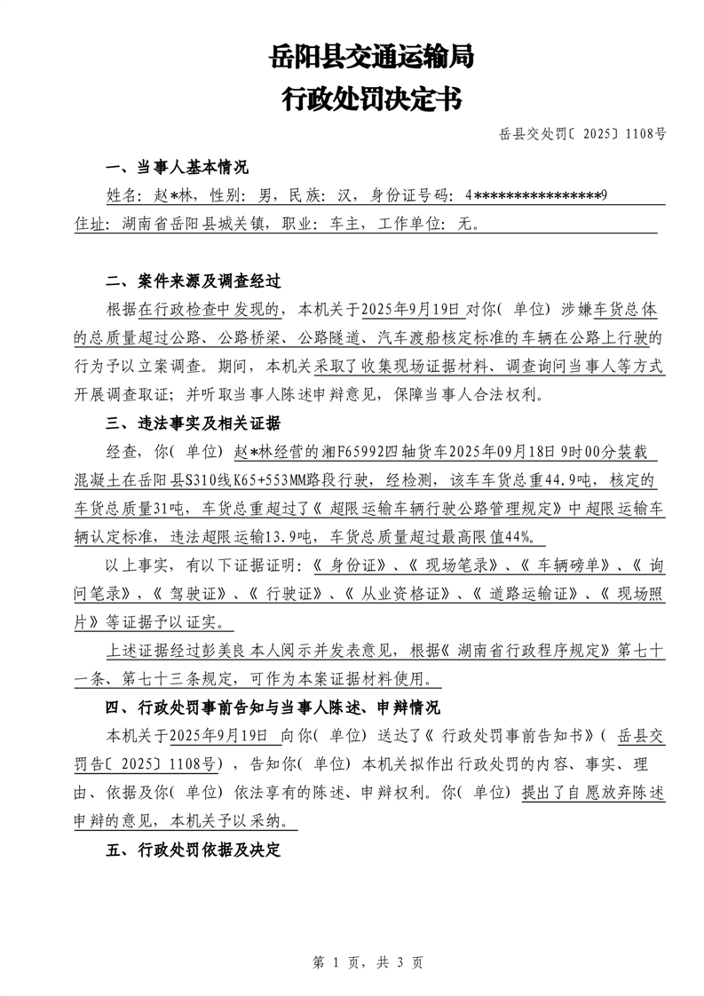
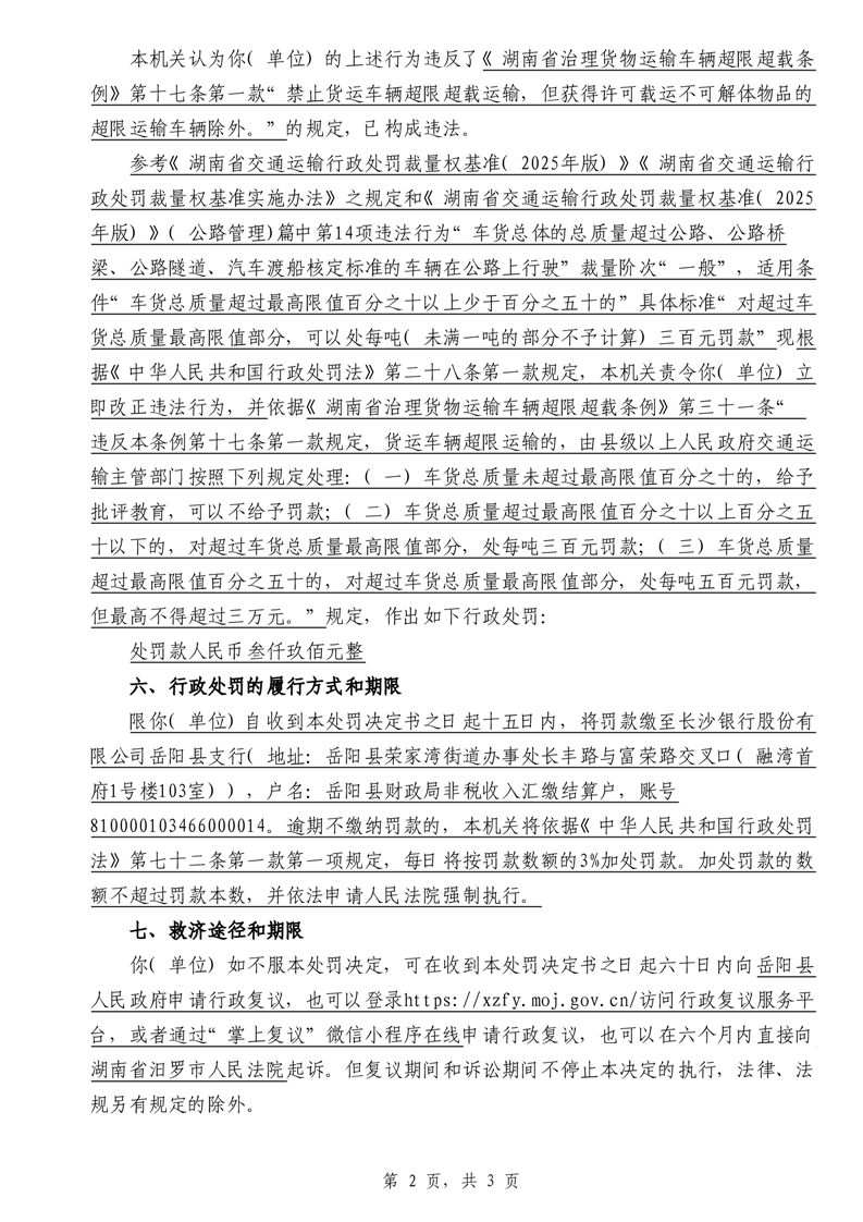
行政处罚决定书 岳县交处罚〔2025〕1108号
详细信息
| 公开具体内容 |
![]() ![]()
|
||
基本信息
| 所属领域 | 交通运输 | ||
| 一级事项 | 道路运输 | 二级事项 | 公共服务信息 |
| 公开时限 | 信息形成之日起20个工作日内公开。法律、法规对政府信息公开期限另有规定的,从其规定。 | 公开方式 | 主动 |
| 公开依据 | 1.《中华人民共和国政府信息公开条例》; 2.《城市公共汽车和电车客运管理规定》。 | ||
| 公开主体 | 岳阳县交通运输局 | ||
| 公开层级1 | 县级 | 公开渠道和载体 | 政府网站 |
- 详细信息
- 基本信息

