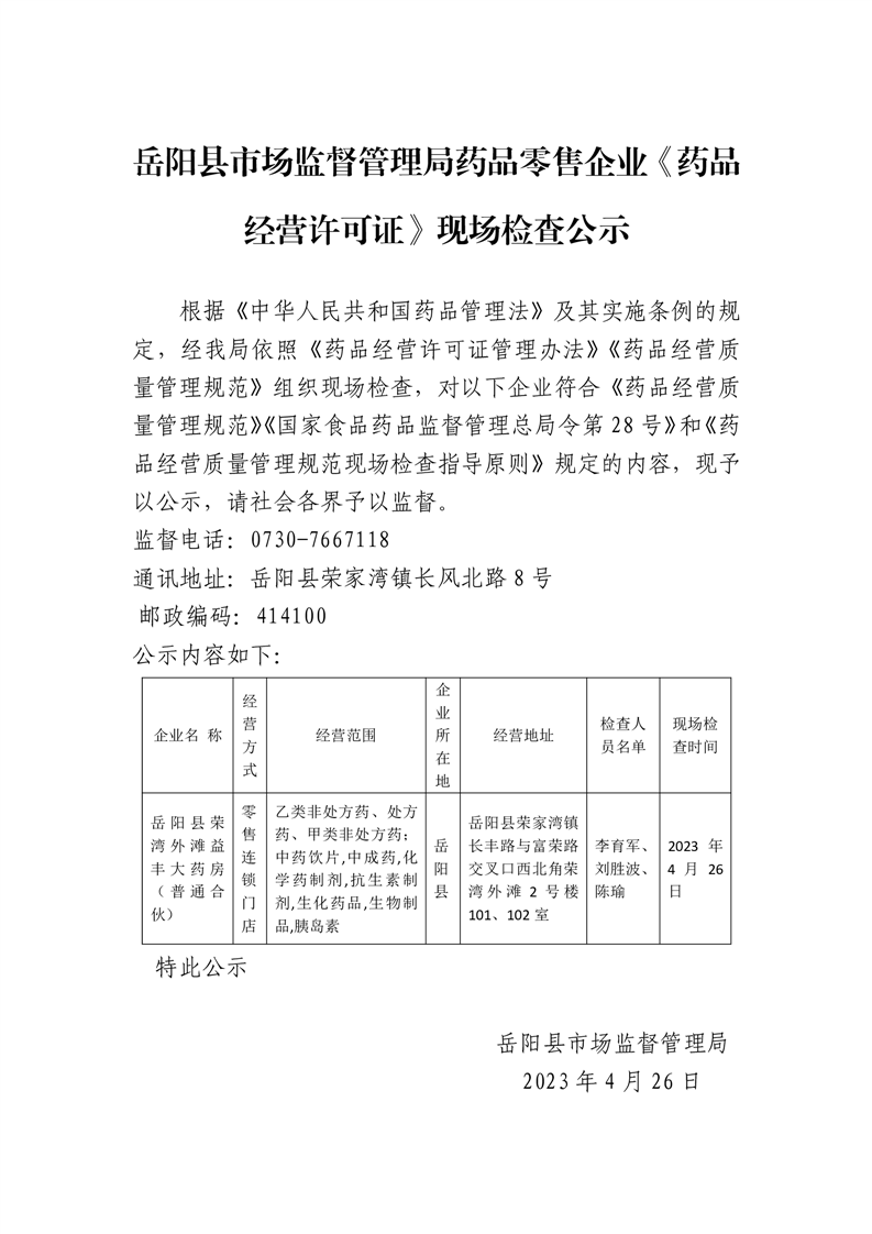
岳阳县市场监督管理局药品零售企业《药品经营许可证》现场检查公示(2023年4月26日)
详细信息
| 公开具体内容 |
|
||
基本信息
| 所属领域 | 食品药品监管 | ||
| 一级事项 | 监督检查 | 二级事项 | 药品零售/医疗器械经营监督检查 |
| 公开时限 | 信息形成或变更之日起20个工作日内 | 公开方式 | 主动 |
| 公开依据 | 《政府信息公开条例》、《关于全面推进政务公开工作的意见》、《食品药品安全监管信息公开管理办法》、《医疗器械监督管理条例》、《药品医疗器械飞行检查办法》 | ||
| 公开主体 | 岳阳县市场监督管理局 | ||
| 公开层级1 | 县级 | 公开渠道和载体 | 政府网站,其他 |
- 详细信息
- 基本信息