岳阳县中洲乡国土空间规划(2021-2035年)(公示版)
详细信息
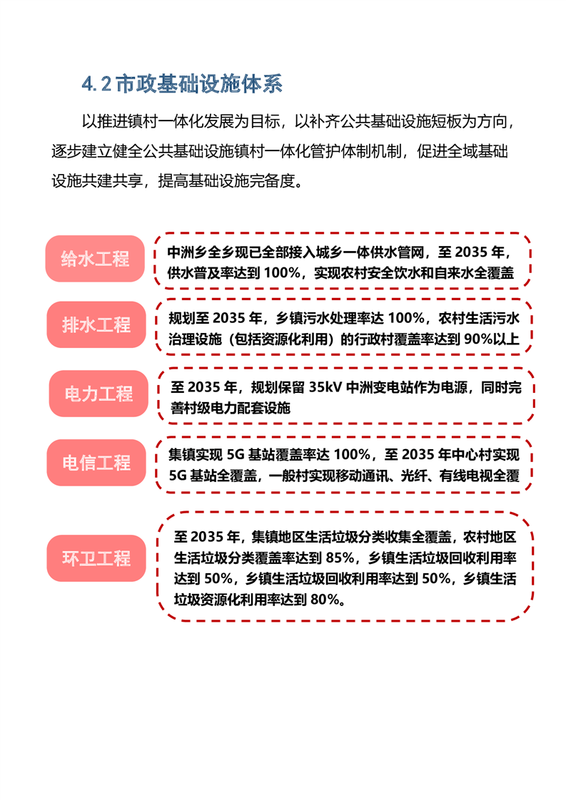
| 公开具体内容 |
![]() ![]() ![]() ![]() ![]() ![]() ![]() ![]() ![]() ![]() ![]() ![]() ![]() ![]() ![]() ![]() ![]() ![]() ![]() ![]() ![]() ![]() ![]() ![]() ![]()
|
||
基本信息
| 所属领域 | 城乡规划 | ||
| 一级事项 | 规划编制 | 二级事项 | 城市、镇总体规划及同级的土地利用规划 |
| 公开时限 | 信息形成或者变更之日起20个工作日内 | 公开方式 | 主动 |
| 公开依据 | 《土地管理法》、《城乡规划法》、《政府信息公开条例》 | ||
| 公开主体 | 岳阳县自然资源局 | ||
| 公开层级1 | 县级 | 公开渠道和载体 | 政府网站,便民服务站 |
- 详细信息
- 基本信息
























